Research Paper Volume 12, Issue 17 pp 17662—17680

Shikonin overcomes drug resistance and induces necroptosis by regulating the miR-92a-1-5p/MLKL axis in chronic myeloid leukemia

class="figure-viewer-img"

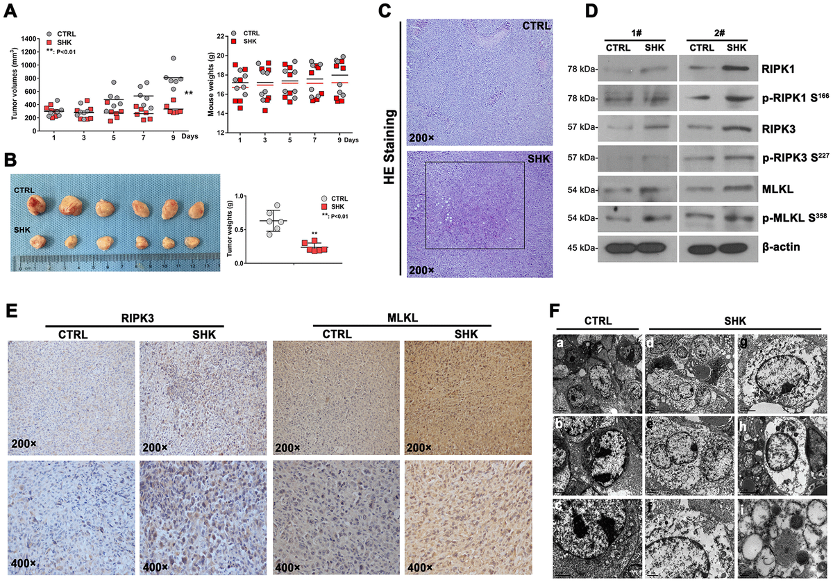
Figure 4. Shikonin inhibits the growth of TKI-resistant CML cells in vivo. (A) Quantification of mouse weights and mean tumor volumes. NOD/SCID mice were subcutaneously implanted with 32Dp210-T315I cells and treated i.p. with shikonin or PBS (as control) daily for 9 days (n = 6 mice/group). Data are presented as mean ± SD. **p < 0.01. (B) Macroscopic appearance and mean weight of excised 32Dp210-T315I tumors. **p < 0.01. (C) HE analysis showing distinct necrotic features in tumor samples from shikonin-treated mice. (D) Western blotting analysis of total and phosphorylated RIPK1, RIPK3, and MLKL expression in 32Dp210-T315I tumor samples. (E) Immunohistochemical analysis of RIPK3 and MLKL expression in tumor tissues. (F) Morphological analysis of tumor tissues via electron microscopy. Bars: 5 μm (a and d), 2 μm (b, c, e, g, and h), 1 μm (f), and 0.2 μm (i).