Research Paper Volume 13, Issue 3 pp 3588—3604

Downregulation of circFASTKD1 ameliorates myocardial infarction by promoting angiogenesis

class="figure-viewer-img"

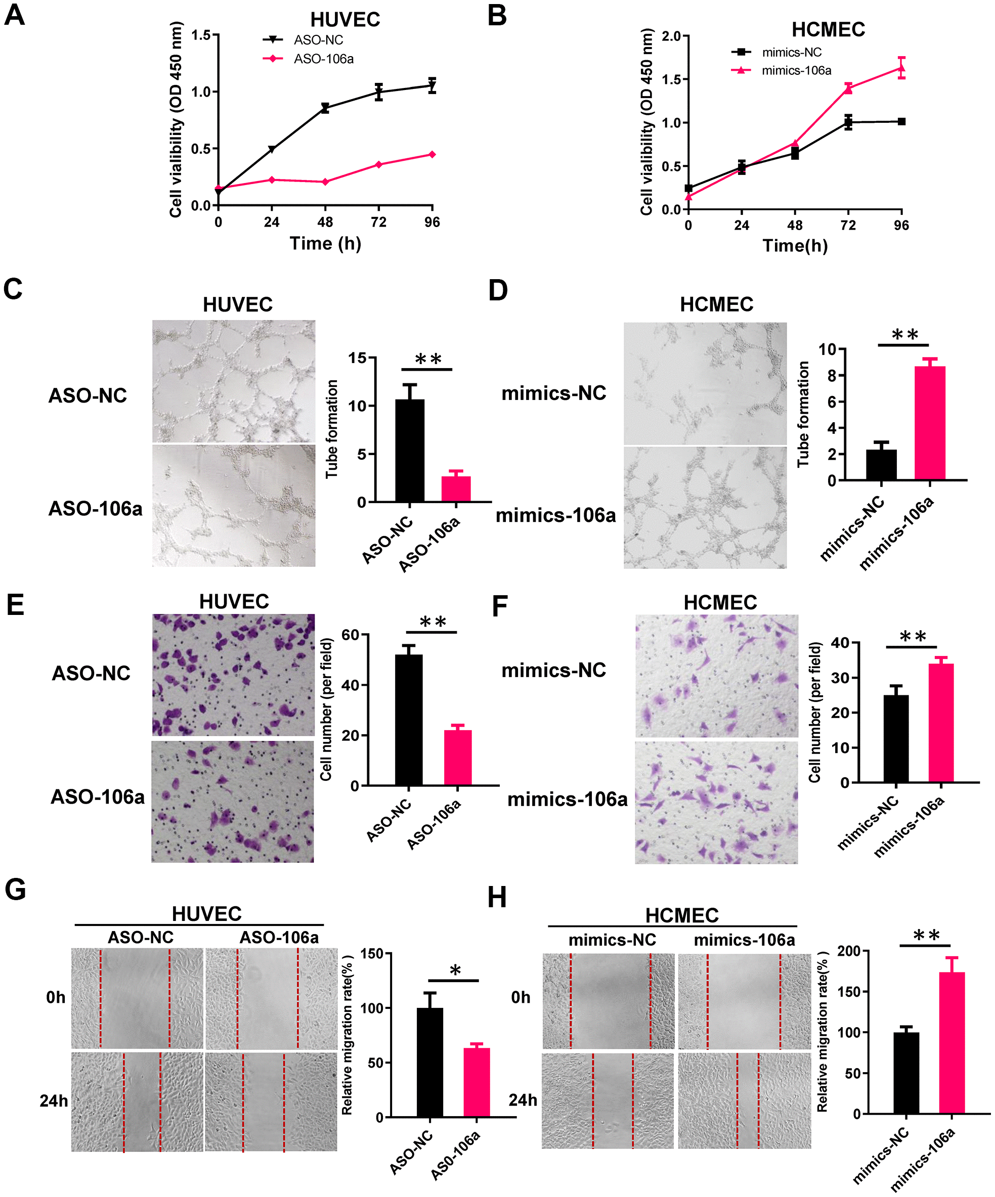
Figure 3. MiR-106a enhances the angiogenic abilities of endothelial cells. (A, B) CCK-8 assays were used to determine the growth curves of HUVECs transfected with ASO-106a or ASO-NC (A) and HCMECs transfected with mimics-106a or mimics-NC (B). (C, D) Tube formation was assessed in HUVECs transfected with ASO-106a or ASO-NC (C) and HCMECs transfected with mimics-106a or mimics-NC (D). (E, F) Transwell chambers were used to perform cell migration assays in HUVECs transfected with ASO-106a or ASO-NC (E) and HCMECs transfected with mimics-106a or mimics-NC (F). (G, H) Wound healing assays were performed to assess cell motility in HUVECs transfected with ASO-106a or ASO-NC (G) and HCMECs transfected with mimics-106a or mimics-NC (H). Data are presented as the mean of three experiments, and the error bars represent the SD (*P<0.05 and **P<0.01).