Research Paper Volume 13, Issue 3 pp 3605—3617

Platelet-derived biomaterials-mediated improvement of bone injury through migratory ability of embryonic fibroblasts: in vitro and in vivo evidence

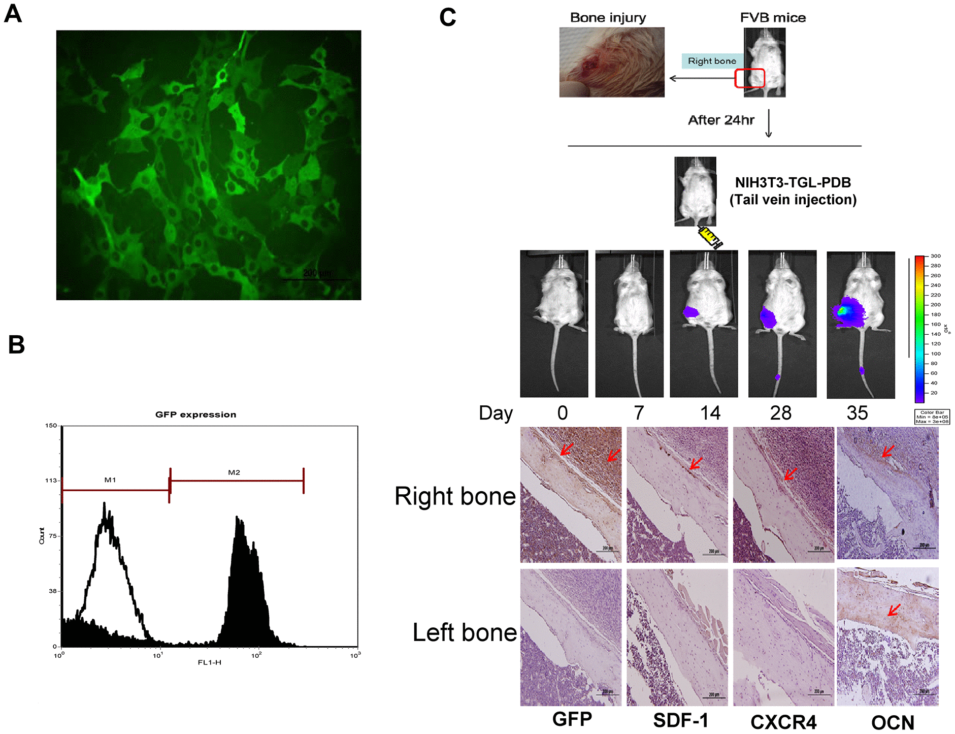
class="figure-viewer-img"

Figure 3. In vitro characterization and in vivo therapeutic effect of GFP transfected MEFs (NIH3T3) containing lentivirally transduced genes, thymidine kinase (T), green fluorescence protein (G) and luciferase genes (L) (NIH3T3-TGL). (A) GFP transfected NIH3T3 cell line were sorted out among other cells types by flow cytometry and the expression of GFP in MEF-TGL cells was validated by fluorescent microscopy exhibiting strong green signals (B). (C) Experimental presentation of femur bone injury created at mid-diaphysis of bilateral right femur, and cellular migration from administered site in FVB mice. Increased GFP-positive cells were detected at indicated time points. Histologic images also confirm the presence of GFP-positive signals (brown color) in right femur, while no signal appeared in left femur (control).