Research Paper Volume 13, Issue 3 pp 4115—4137

LncRNA XIST sponges miR-199a-3p to modulate the Sp1/LRRK2 signal pathway to accelerate Parkinson’s disease progression

class="figure-viewer-img"

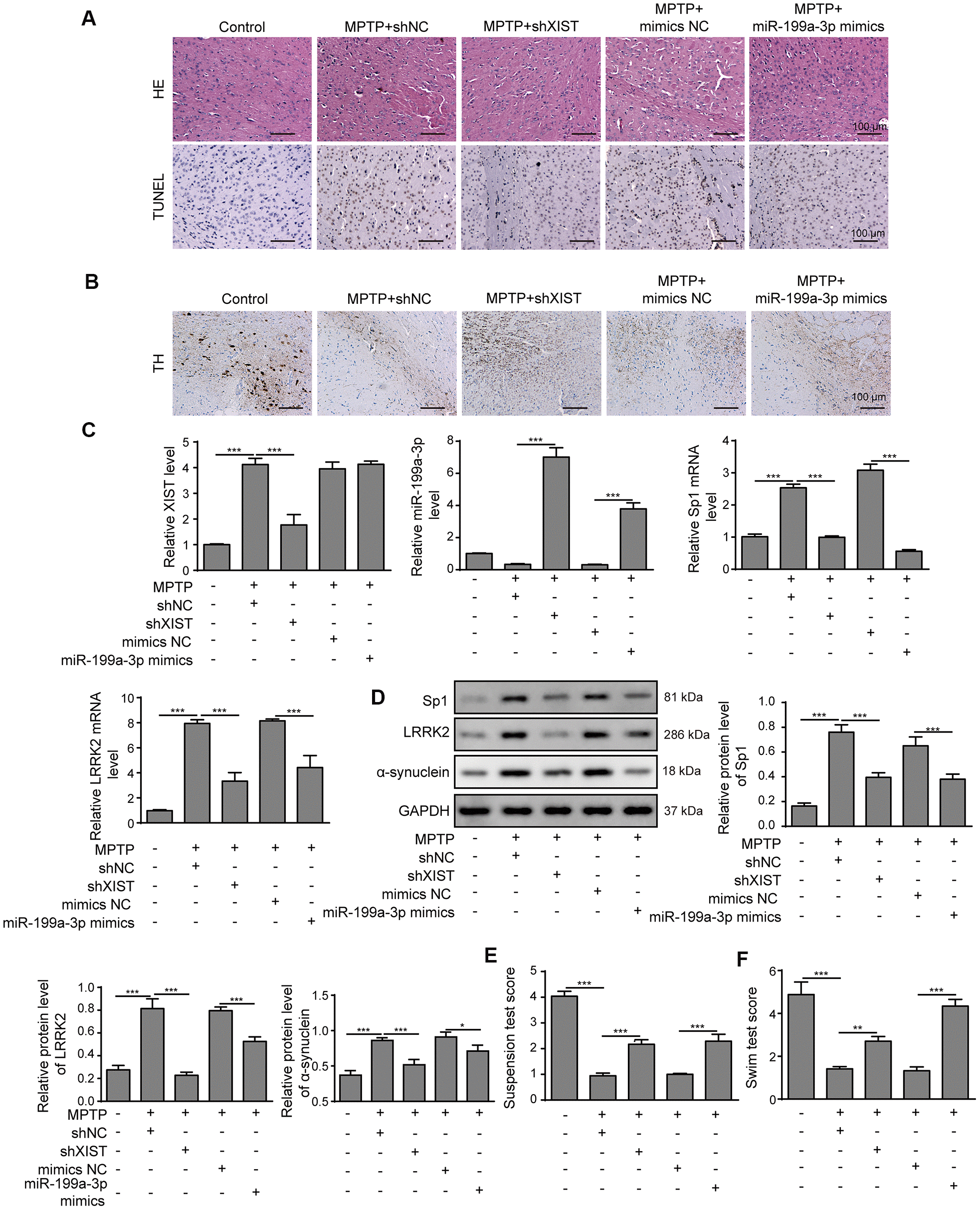
Figure 9. XIST knockdown or miR-199a-3p overexpression attenuates symptom severity in PD mouse models. (A) Representative microscopic images showing brain damage in the control, MPTP+shNC, MPTP+shXIST, MPTP+ mimics NC and MPTP+miR-199a-3p mimics groups. Cell apoptosis in the mouse brain tissues was detected by TUNEL staining. (B) Dopaminergic neuronal injury was assessed by TH immunohistochemistry. (C) Relative expression of XIST, miR-199a-3p, Sp1 mRNA and LRRK2 mRNA in the indicated groups was determined by qPCR. (D) Western blot results showed that the protein expression of Sp1, LRRK2 and α-synuclein in the PD mice was reduced by shXIST or miR-199a-3p overexpression. Animal behavioural tests, including (E) suspension tests and (F) swim tests were performed, and the scores obtained for the indicated groups are shown. The data are representative of three experiments. *p <0.05, **p <0.01 and ***p <0.001.