Research Paper Volume 13, Issue 3 pp 4357—4369

The hepatic microenvironment promotes lung adenocarcinoma cell proliferation, metastasis, and epithelial–mesenchymal transition via METTL3-mediated N6-methyladenosine modification of YAP1

class="figure-viewer-img"

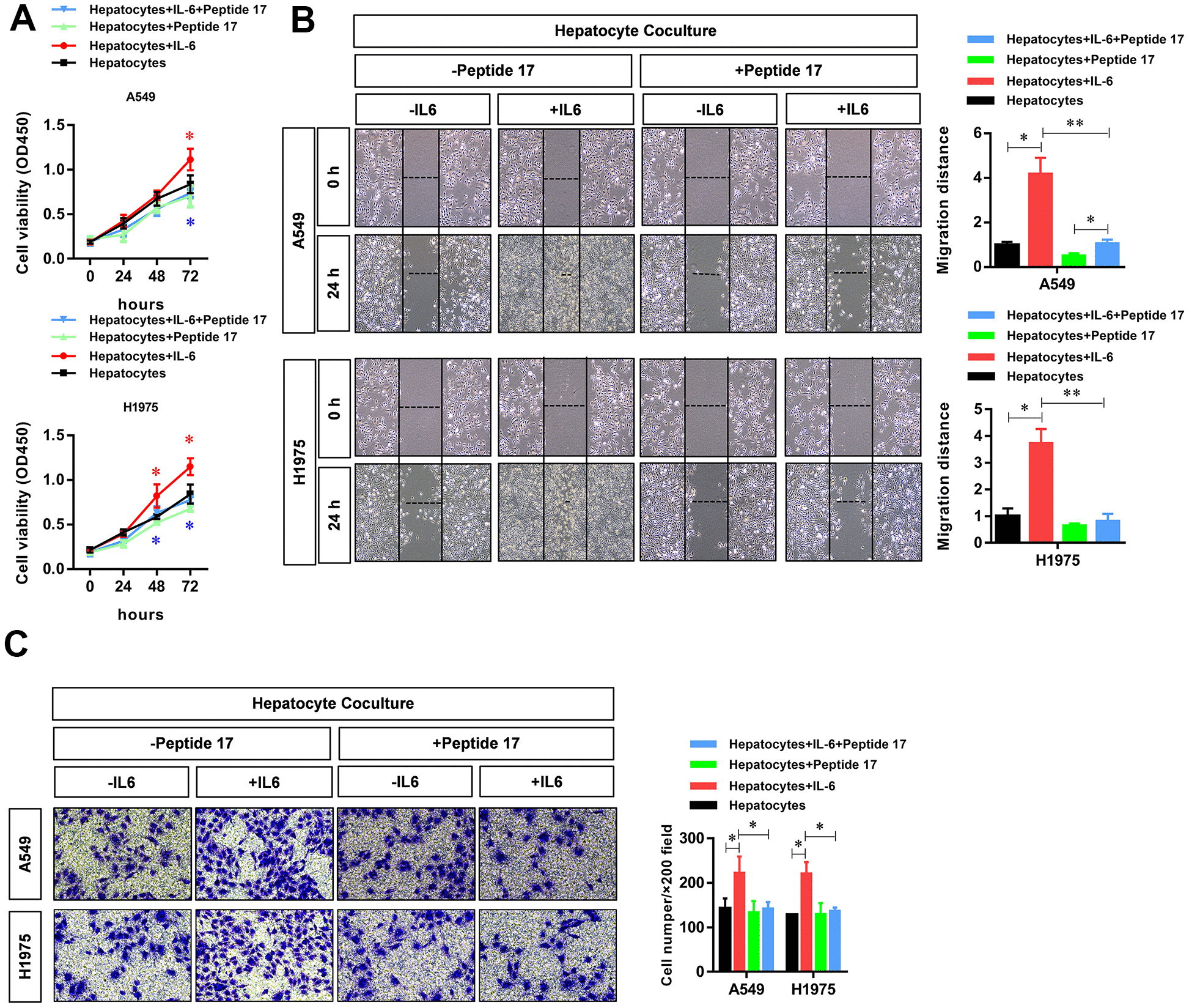
Figure 5. YAP1 blockade significantly inhibited the ability of the hepatic inflammatory microenvironment to promote the proliferation, migration, and invasion of lung adenocarcinoma cells. Peptide 17 significantly inhibited the ability of the inflammatory microenvironment of the liver to promote the (A) proliferation, (B) migration, and (C) invasiveness of lung adenocarcinoma cells (*P<0.05, **P<0.01 versus the control group).