Research Paper Volume 13, Issue 3 pp 4663—4673

Circular RNA circEPSTI1 accelerates cervical cancer progression via miR-375/409-3P/515-5p-SLC7A11 axis

class="figure-viewer-img"

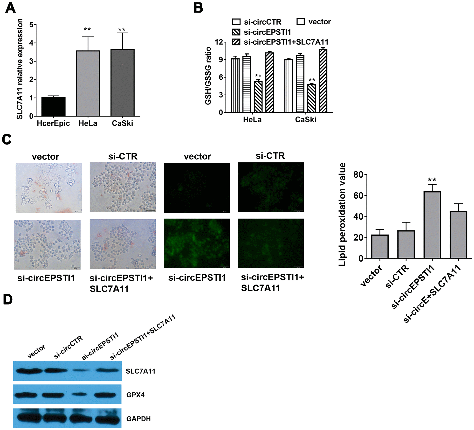
Figure 5. Silencing of circEPSTI1 induces ferroptosis mediated by SLC7A11. (A) SLC7A11 mRNA level in cervical cancer cell lines were detected by qRT-PCR analysis. (B) The glutathione (GSSG) to reduced glutathione (GSH) ratio in HeLa cells was detected by GSH/GSSG assay. (C) Immunofluorescence images of HeLa cells treated for si-circEPSTI1, SLC7A11 and vector and stained with liperfluo were shown; scale bar: 50 μm. (D)The effect of circEPSTI1 knockdown on SLC7A11 and GPX4 protein level in HeLa cells. **, P < 0.01 compared to the negative control group.