Research Paper Volume 13, Issue 11 pp 14999—15012

Inhibiting USP8 overcomes hepatocellular carcinoma resistance via suppressing receptor tyrosine kinases

class="figure-viewer-img"

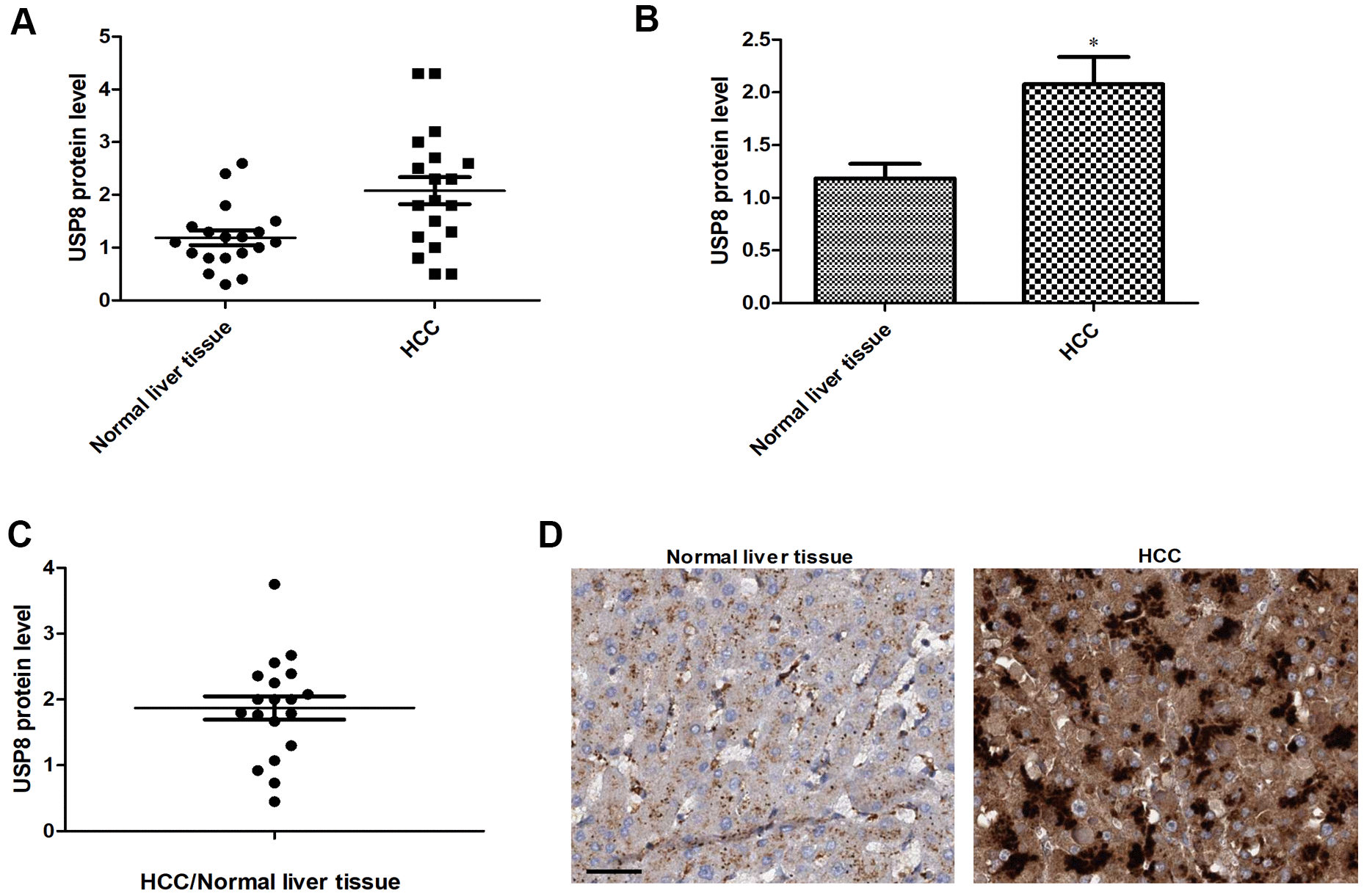
Figure 1. USP8 expression is upregulated in HCC patients. (A) Scatter plot of USP8 protein level in individual HCC and normal liver (n=20). (B) The average level of USP8 protein in HCC and normal liver (n=20). (C) USP8 protein ratio of tumor and adjacent normal in individual HCC patients (n=20). (D) Representative images of immunohistochemical staining for USP8 in paired normal liver and HCC. Nuclear is stained with hematoxylin. Scale bar is 10 μM. USP8 protein level was normalized with total protein amount. *, p<0.01, compared to normal liver.