Research Paper Volume 13, Issue 11 pp 15139—15150

Dexmedetomidine inhibits unstable motor network in patients with primary motor area gliomas

class="figure-viewer-img"

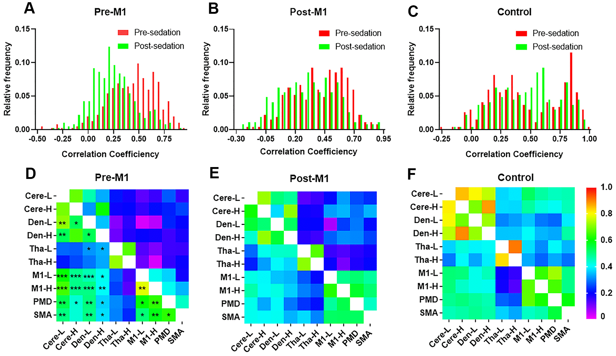
Figure 3. The stability and distribution of functional connectivity (FC) within motor network. Distribution of individual FCs in M1 group (A) and post-M1 group (B) shifted to the lower FCs after sedation (p < 0.0001), which was not observed in control group (C). (DF) FCs within brain motor networks before (lower part of each matrix) and after (upper part of each matrix) sedation in three groups. (D) Most FCs within motor networks decreased significantly after sedation in M1 group (p[FDR] < 0.05) which was not observed in either post-M1 group (E) or control group (F) (* P < .05, ** P < .01, *** P < .001).