Research Paper Volume 13, Issue 11 pp 15151—15163

Narciclasine attenuates sepsis-induced myocardial injury by modulating autophagy

class="figure-viewer-img"

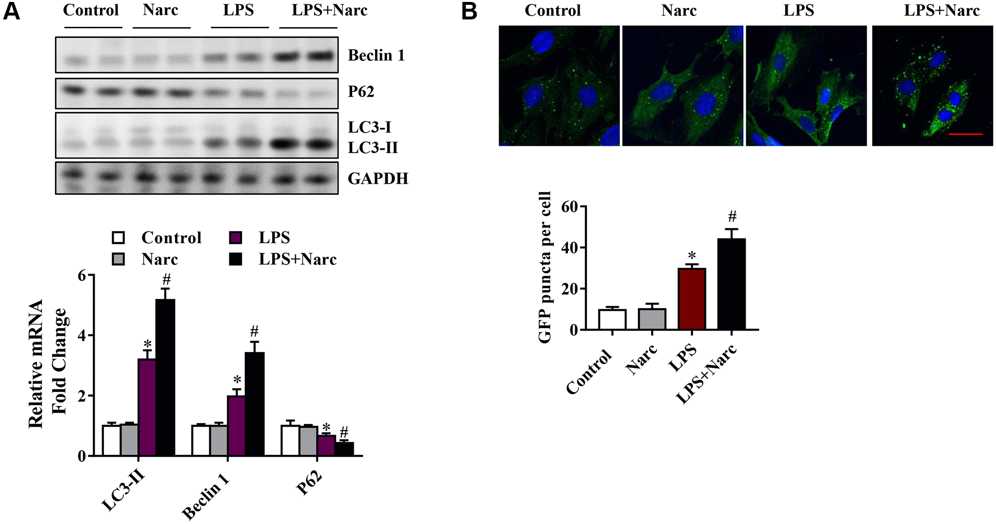
Figure 4. Narciclasine upregulates autophagy in a mouse model of LPS-induced myocardial injury. (A) Western blot analysis of autophagy markers, including Beclin-1, p62 and microtubule-associated light chain (LC)-3, in heart tissue. (B) The autophagy level was measured by live-cell imaging using Ad-GFP-LC3. Scale bar, 20 μm. n = 3 per group. The data are shown as the means ± SEM. *P < 0.05 vs. the PBS group. #P < 0.05 vs. the LPS group.