Expression of Concern
This article is currently under investigation. We strongly recommend that this article is not cited until the investigation is completed.
Research Paper Volume 13, Issue 11 pp 15285—15306

Mesenchymal stem cells-derived extracellular vesicles ameliorate Alzheimer’s disease in rat models via the microRNA-29c-3p/BACE1 axis and the Wnt/β-catenin pathway

class="figure-viewer-img"

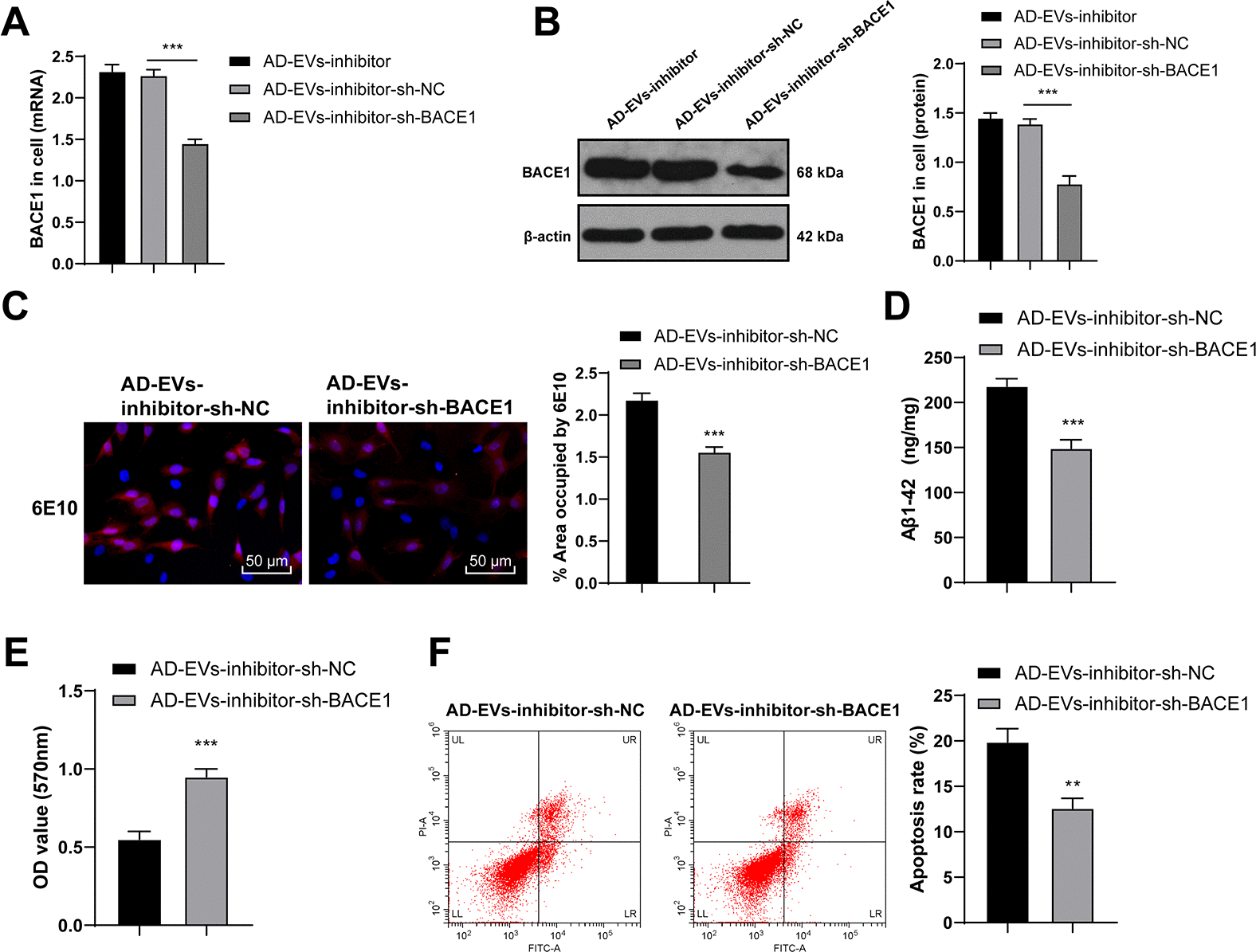
Figure 6. BACE1 knockdown reverses the effects of EVs-inhibitor on AD. AD-EVs-inhibitor-treated neurons were transfected with BACE1 shRNA (AD-EVs-inhibitor-sh-BACE1), with AD-EVs-inhibitor-treated neurons transfected with sh-NC (AD-EVs-inhibitor-sh-NC) as control. (A, B) RT-qPCR and WB were used to detect the silencing effect of shRNA on BACE1; (C) Immunofluorescence assay was used to detect the content of Aβ in AD hippocampal neurons; (D) ELISA was used to detect level of Aβ1-42; (E) MTT assay was used to detect the viability of AD hippocampal neurons; (F) Flow cytometry was used to detect the apoptosis rate of AD hippocampal neurons. The experiment was repeated three times, and the data were expressed as mean ± standard deviation. Comparisons between two groups were analyzed using independent sample t-test; comparisons among multiple groups were analyzed using one-way ANOVA, followed by Tukey’s multiple comparisons test or Sidak’s multiple comparisons test. ***p < 0.001.