Research Paper Volume 13, Issue 11 pp 15320—15335

Cistanche deserticola polysaccharides alleviate cognitive decline in aging model mice by restoring the gut microbiota-brain axis

class="figure-viewer-img"

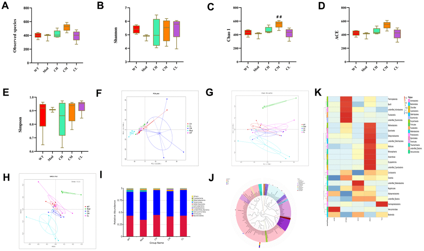
Figure 4. CDPS treatment restores gut microbial composition in the D-galactose-induced aging model mice. (AE) The α diversity indexes of the gut flora in the feces of WT, Mod, and CDPS (CH, CM, and CL) group mice. (FH) The β diversity indexes show differences in the gut microbial species between WT, Mod, CH, CM, and CL groups of mice. (I) The relative abundance of top10 gut bacterial phyla in the WT, Mod, CH, CM, and CL groups of mice. (J) The top 100 gut microbial genus in the WT, Mod, CH, CM, and CL groups of mice. (K) The heatmap shows differentially enriched gut microbiota in the WT, Mod, CH, CM, and CL groups of mice. Note: *p<0.05, **p<0.01, and ***p<0.001 compared to the WT group mice; #p<0.05, ##p<0.01, and ###p<0.001 compared to the Mod group mice; Data were analyzed by unpaired Student's t-tests. All values are shown as means ± SD (n=15).