Research Paper Volume 13, Issue 11 pp 15511—15522

Propofol ameliorates renal ischemia/reperfusion injury by enhancing macrophage M2 polarization through PPARγ/STAT3 signaling

class="figure-viewer-img"

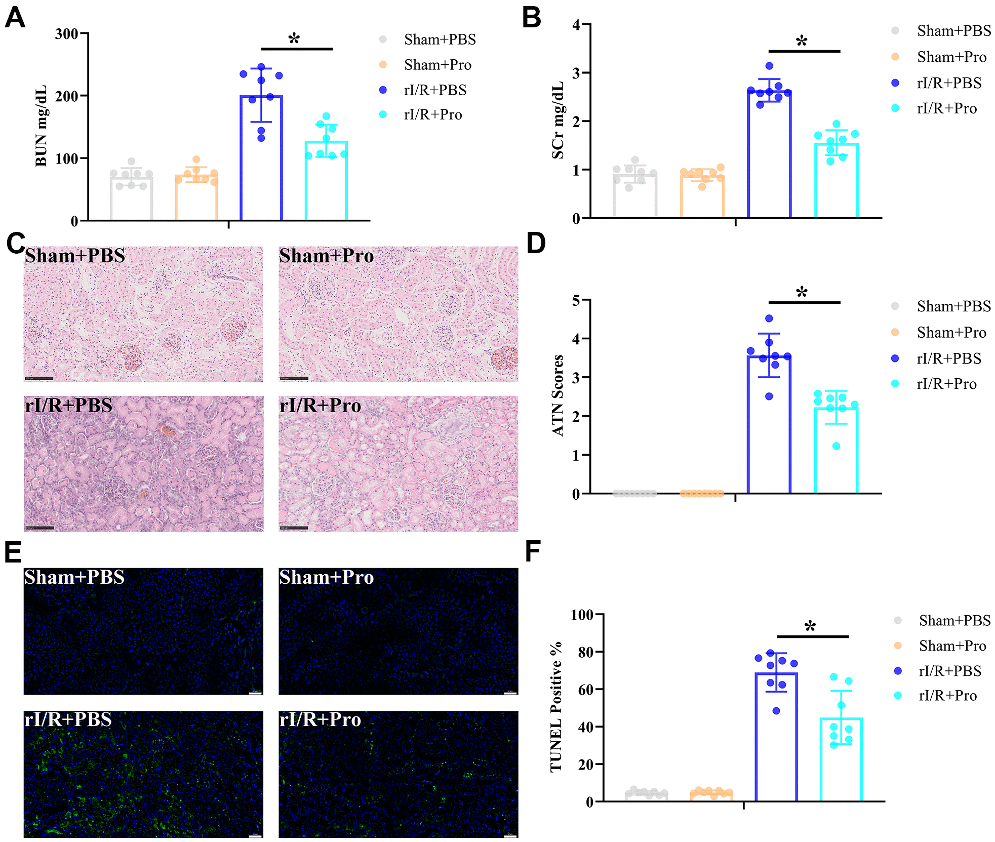
Figure 1. Propofol attenuates kidney damage induced by rI/R injury. Rats received rI/R or a sham procedure and Pro or vehicle (PBS) were administered via the femoral vein as described in Materials and Methods (n = 8 rats/group). Twenty-four hours after reperfusion, kidney injury was determined by assessing (A) serum BUN, (B) SCr, (C) kidney histopathology via H&E staining (200x magnification; scale bars = 100 μm), and (D) ATN scores. (E) Representative images of TUNEL staining of kidney sections (200x magnification; scale bars = 50 μm). DAPI was used for nuclear staining. (F) Quantification of TUNEL-positive cells in kidney sections. *P < 0.05 between the indicated groups.