Research Paper Volume 13, Issue 11 pp 14910—14923

Adipose matrix complex: a high-rigidity collagen-rich adipose-derived material for fat grafting

class="figure-viewer-img"

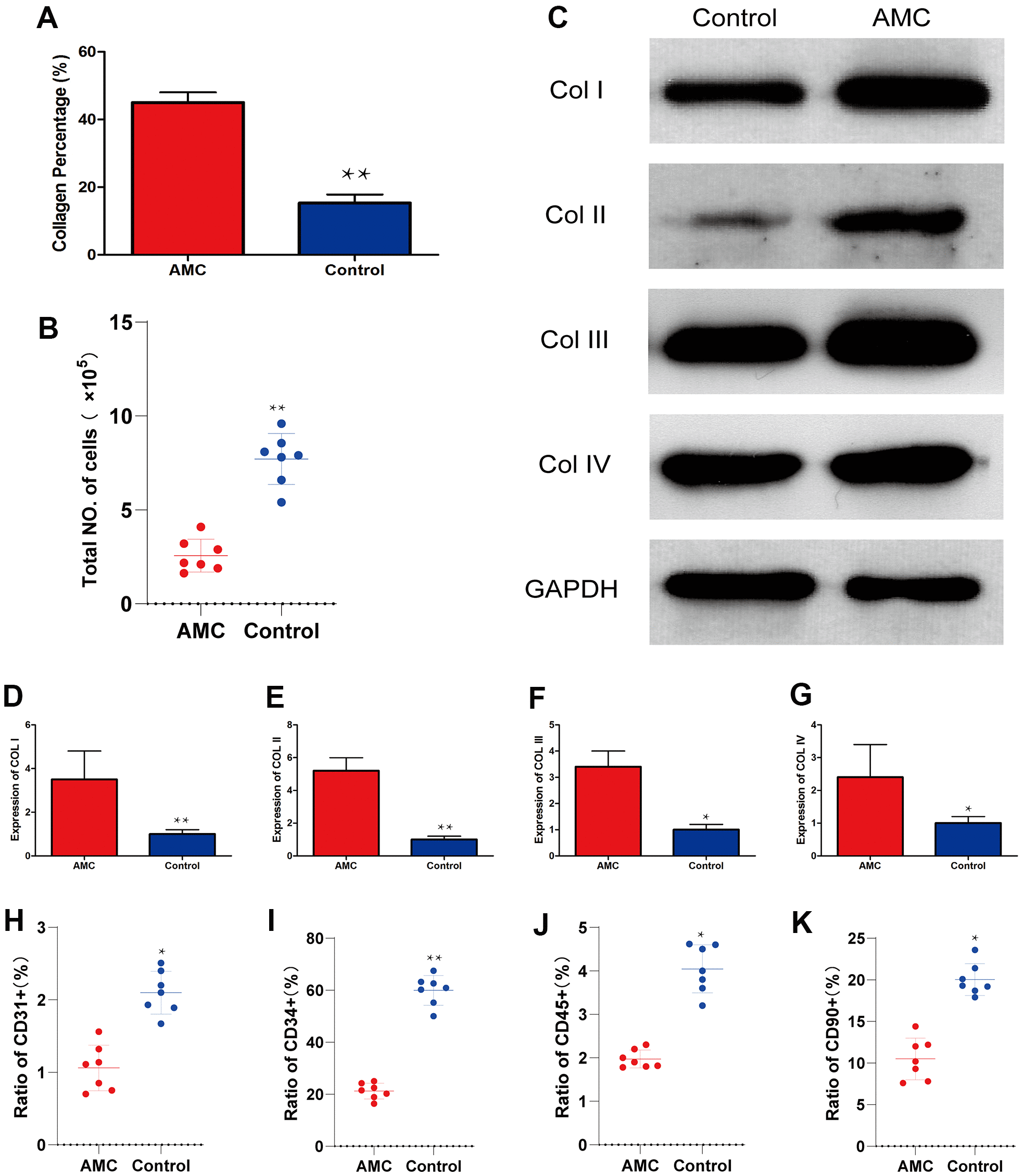
Figure 3. Collagen and cell percentage in AMC and Coleman fat. (A) Collagen percentage in AMC and Coleman fat (control) before grafting, as calculated by quantification of the positive area in Masson stained sections. (B) Total number of cells in AMC and Coleman fat (control) before grafting. (C) Expression of Collagen I, II, III, and IV in AMC and Coleman fat (control) before grafting. (D) Quantification of collagen I expression in AMC and Coleman fat (control) before grafting. (E) Quantification of collagen II expression in AMC and Coleman fat (control) before grafting. (F) Quantification of collagen III expression in AMC and Coleman fat (control group) before grafting. (G) Quantification of collagen IV expression in AMC and Coleman fat (control group) before grafting. (H) Ratio of CD31+ cells in AMC and Coleman fat (control group) before grafting, calculated by flow cytometry. (I) Ratio of CD31+ cells in AMC and Coleman fat (control group) before grafting, calculated by flow cytometry. (J) Ratio of CD90+ cells in AMC and Coleman fat (control group) before grafting, calculated by flow cytometry. (K) Ratio of CD45+ cells in AMC and Coleman fat (control group) before grafting, calculated by flow cytometry. Results are presented as the mean ± SD (n = 7 per group). * control vs. AMC; P < 0.05. * * control vs. AMC; P < 0.01.