Research Paper Volume 13, Issue 13 pp 17274—17284

Circ_0081001 down-regulates miR-494-3p to enhance BACH1 expression and promotes osteosarcoma progression

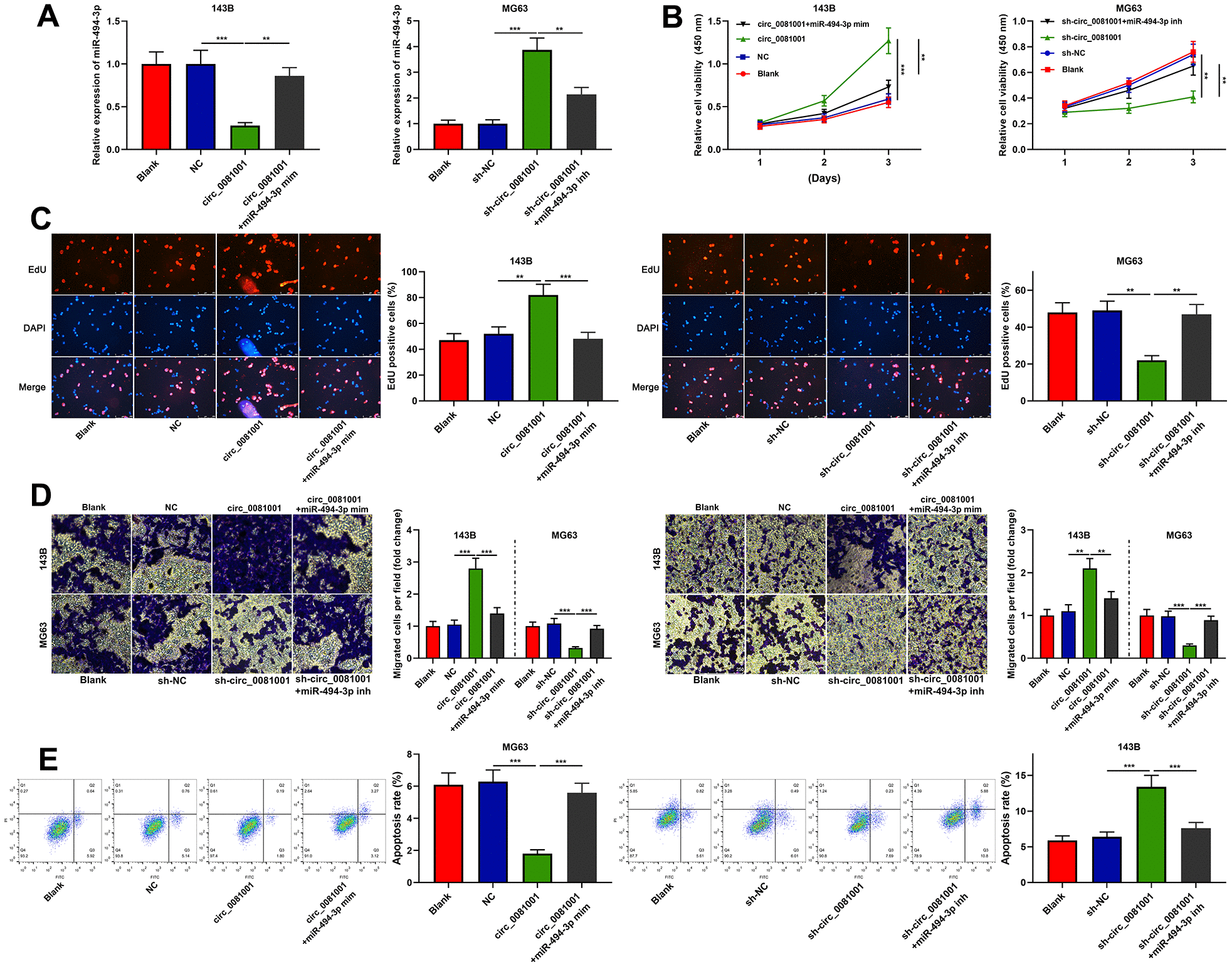
class="figure-viewer-img"

Figure 5. Circ_0081001/miR-494-3p axis regulated the proliferation, migration, invasion, and apoptosis of OS cells. Circ_0081001 overexpression plasmid and miR-494-3p mimics were co-transfected into 143B cells, and sh-circ_0081001 and miR-494-3p inhibitors were co-transfected into MG63 cells. (A) qRT-PCR was implemented for the detection of transfection efficiency. (B) The cell viability of OS cells was examined by CCK-8 assay after the transfection. (C) EdU assay was used for detecting cell proliferation of OS cells after the transfection. (D) Transwell assay was employed for detecting the alterations of migration and invasion of 143B and MG63 cells after the transfection. (E) The apoptosis of OS cells was determined by flow cytometry after the transfection. ** and *** represent P<0.01 and P<0.001, respectively.