Research Paper Volume 13, Issue 17 pp 21142—21154

Serglycin promotes proliferation, migration, and invasion via the JAK/STAT signaling pathway in osteosarcoma

class="figure-viewer-img"

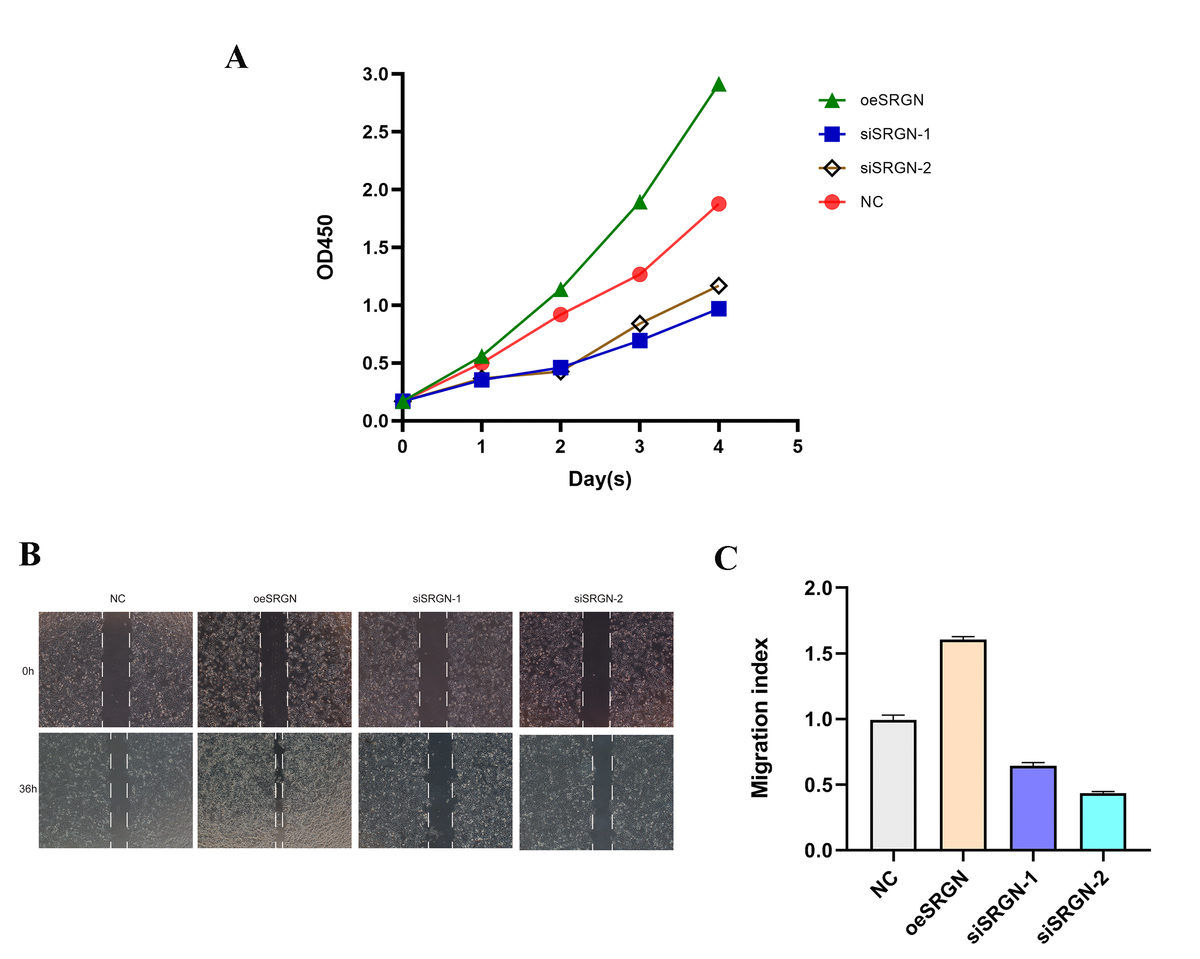
Figure 6. SRGN knockdown inhibited the proliferation of OS cells. (A) The effect of upregulation and silencing of SRGN on proliferation in 143B cells was detected by CCK8. (B) and (C) The migration ability of 143B cells was investigated.