Research Paper Volume 13, Issue 17 pp 21191—21201

LncRNA PITPNA-AS1 promotes gastric cancer by increasing SOX4 expression via inhibition of miR-92a-3p

class="figure-viewer-img"

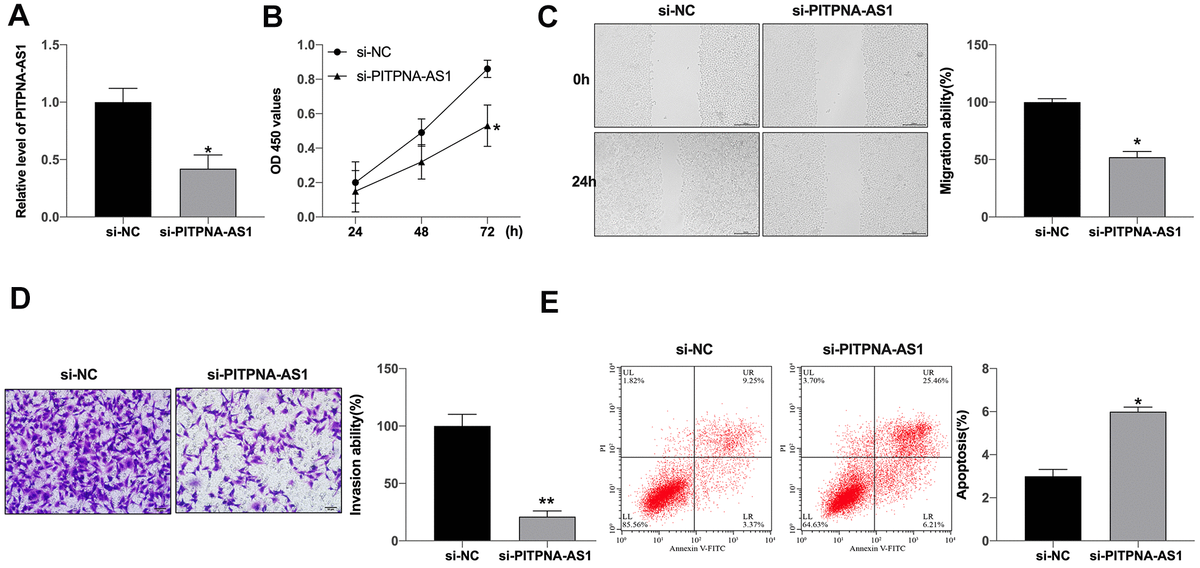
Figure 2. PITPNA-AS1 regulates viability, migration, and invasion of GC cells. (A) PITPNA-AS1 expression in SGC7901 cells with si-PITPNA-AS1 or si-NC; (B) PITPNA-AS1 siRNA inhibited cell proliferation in SGC7901 cells. PITPNA-AS1 siRNA inhibited SGC7901 cell migration (C) and invasion (D). (E) PITPNA-AS1 siRNA induced cell apoptosis in SGC7901 cells. Data are presented as mean ± SEM. Statistic significant differences were indicated: * P < 0.05, ** P < 0.01.