Research Paper Volume 13, Issue 17 pp 21470—21482

SCFAs promote intestinal double-negative T cells to regulate the inflammatory response mediated by NLRP3 inflammasome

class="figure-viewer-img"

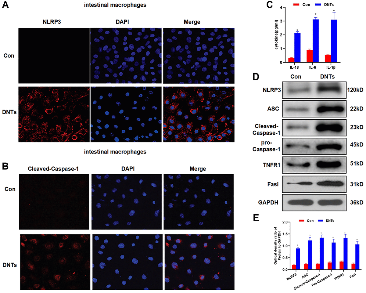
Figure 6. DNTs promoted NLRP3 inflammasome activation and inflammatory response in intestinal macrophages. (AB) Detection of the expression of NLRP3 and Caspase-1 by IF staining (n = 3): NLRP3 and Caspase-1 was not expressed in the Con group, and the expression level was up-regulated after co-culture with DNTs. (C) Effect of DNTs on macrophage activation and the expression of inflammatory factors (x¯ ± s, n = 3): the level of inflammatory factors in the Con group was low. Comparison with Con group, *P < 0.05. (DE) Effect of NLRP3 inflammasome and related protein expression (x¯ ± s, n = 3): DNTs co-culture significantly activated the expression of NLRP3 inflammasome related proteins, comparison with the Con group, *P < 0.05.