Research Paper Volume 13, Issue 17 pp 21671—21699

Integrated analysis identifies TfR1 as a prognostic biomarker which correlates with immune infiltration in breast cancer

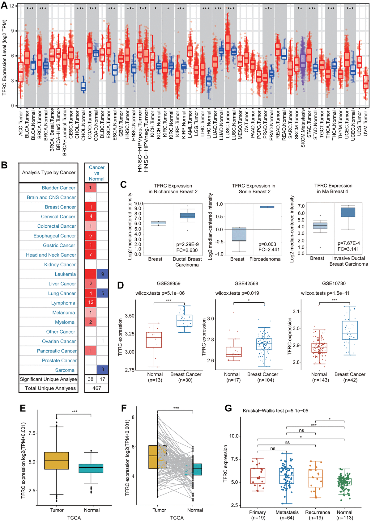
class="figure-viewer-img"

Figure 1. Expression of TfR1 in BC. (A) The expression of TfR1 in various cancers from the TIMER database. (B) The change in TfR1 expression in common cancers was obtained using the Oncomine database. (C) TfR1 is overexpressed in BC tissues in the Oncomine database. (D) TfR1 was overexpressed in BC tissues (GSE38959, n = 30; GSE42568, n = 104; GSE10780, n = 42) compared with adjacent normal tissues (GSE38959, n = 13; GSE42568, n = 17; GSE10780, n = 143) in the different GEO datasets. (E) TfR1 expression is elevated in BC tissues compared with noncancerous adjacent tissues from the TCGA database. (F) TfR1 expression in 112 matched BC tissues and adjacent normal tissues in the TCGA database was investigated. (G) TfR1 expression in primary cancer, metastasis and recurrence in BC patients. *< 0.05, **< 0.01, ***< 0.001.