Research Paper Volume 13, Issue 19 pp 22963—22984

RUNX2 and LAMC2: promising pancreatic cancer biomarkers identified by an integrative data mining of pancreatic adenocarcinoma tissues

class="figure-viewer-img"

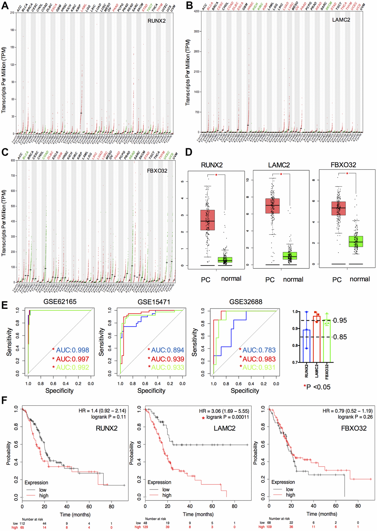
Figure 4. Expression, ROC and survival analysis of key genes. (AC) Differential expression of key genes (RUNX2, LAMC2 and FXBO32) in various tumor and non-tumor tissues. (D) Differential expression of key genes in PC patients and normal controls. (E) ROC curve of key genes in GSE62165, GSE15471 and GSE32688. (F) Survival analysis of key genes in TCGA PAAD cohort.