Research Paper Volume 13, Issue 19 pp 23393—23406

Cosmc transfection decreases malignant behavior of Tn+ cells and enhances sensitivity to apoptosis when induced by Apo2L/TRAIL via alteration of O-glycan structure

class="figure-viewer-img"

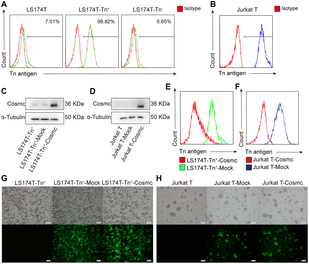
Figure 1. Transfection WtCosmc in LS174T cells and Jurkat T cells. (A) The percentage of Tn+ cells in LS174T cells and sorted LS174T-Tn+and Tn cells by magnetic bead separation. (B) The percentage of Tn+ cells in Jurkat T cells. (C) Western blot analysis of Cosmc expression in LS174T-Tn+, LS174T-Tn+-Mock, and LS174T-Tn+-Cosmc cells. (D) Cosmc expression in Jurkat T, Jurkat T-Mock, and Jurkat TCosmc cells. (E) FCM analysis of the percentage of Tn+ cells in LS174T-Tn+-Mock and LS174T-Tn+-Cosmc cells. (F) The percentage of Tn+ Cells in Jurkat T-Mock and Jurkat T-Cosmc cells. (G) WtCosmc and Mock transfection cells with green fluorescence protein in LS174T-Tn+ cells as detected by immunofluorescence microscopy. (H) WtCosmc and Mock transfection cells with green fluorescence in Jurkat T cells (scale bars = 100 μm).