Research Paper Volume 13, Issue 20 pp 23726—23738

Exosome long non-coding RNA SOX2-OT contributes to ovarian cancer malignant progression by miR-181b-5p/SCD1 signaling

class="figure-viewer-img"

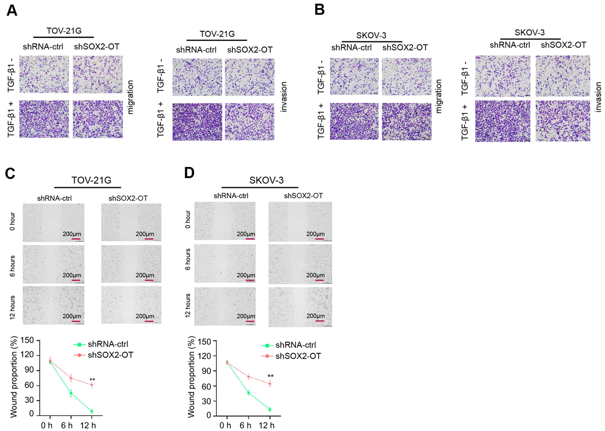
Figure 3. Exosomal SOX2-OT induces invasion and migration of ovarian cancer cells. (AD) The TOV-21G and SKOV-3 cells were treated with control shRNA or SOX2-OT shRNA, and the exosomes were extracted and further treated the cells. (A, B) The cells were treated with or without TGF-β1 (5 ng/ml). The cell migration and invasion were analyzed by transwell assays in the cells. (C, D) The migration and invasion were determined by wound healing assays in the cells. The wound healing proportion was shown. Data are presented as mean ± SD. Statistic significant differences were indicated: * P < 0.05, ** P < 0.01.