Research Paper Volume 13, Issue 20 pp 23757—23768

Circular RNA circPRKCI contributes to malignant progression of T-cell acute lymphoblastic leukemia by modulating miR-20a-5p/SOX4 axis

class="figure-viewer-img"

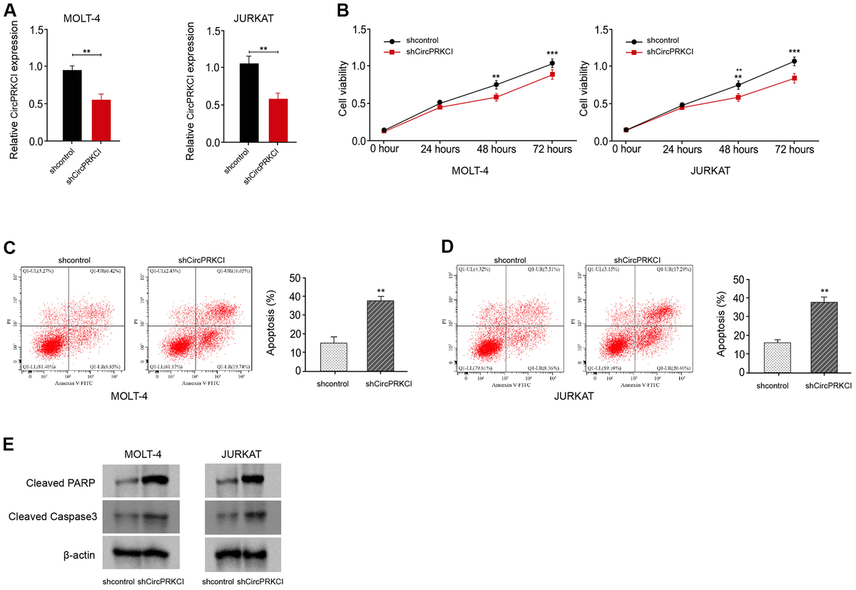
Figure 2. CircPRKCI knockdown suppresses T-ALL cell survival in vitro. (AE) MOLT-4 and JURKAT cells were treated with circPRKCI shRNA. (A) The treatment efficacy of circPRKCI shRNA in MOLT-4 and JURKAT cells was determined by qRT-PCR assay. The cell viability (B) and apoptosis (C, D) were measured by CCK-8 and flow cytometry, respectively. (E) The expression of cleaved PARP and cleaved caspase3 was measured by Western blot analysis. **p < 0.01, ***p < 0.001.