Research Paper Volume 13, Issue 20 pp 23831—23841

CircFAM120B knockdown inhibits osteosarcoma tumorigenesis via the miR-1205/PTBP1 axis

class="figure-viewer-img"

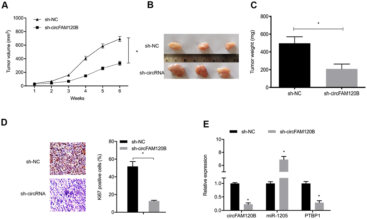
Figure 8. circFAM120B suppression reduces in vivo tumor growth. (A) Mouse tumor volumes were measured weekly. (B) Mouse tumor tissue images. (C) Mouse tumor weights. (D) Ki-67 expression in xenograft tissue. (E) CircFAM120B, miR-1205 and PTBP1 expression in xenograft tissue. *P < 0.05.