Research Paper Volume 14, Issue 1 pp 286—296

Yes-associated protein reacts differently in vascular smooth muscle cells under different intensities of mechanical stretch

class="figure-viewer-img"

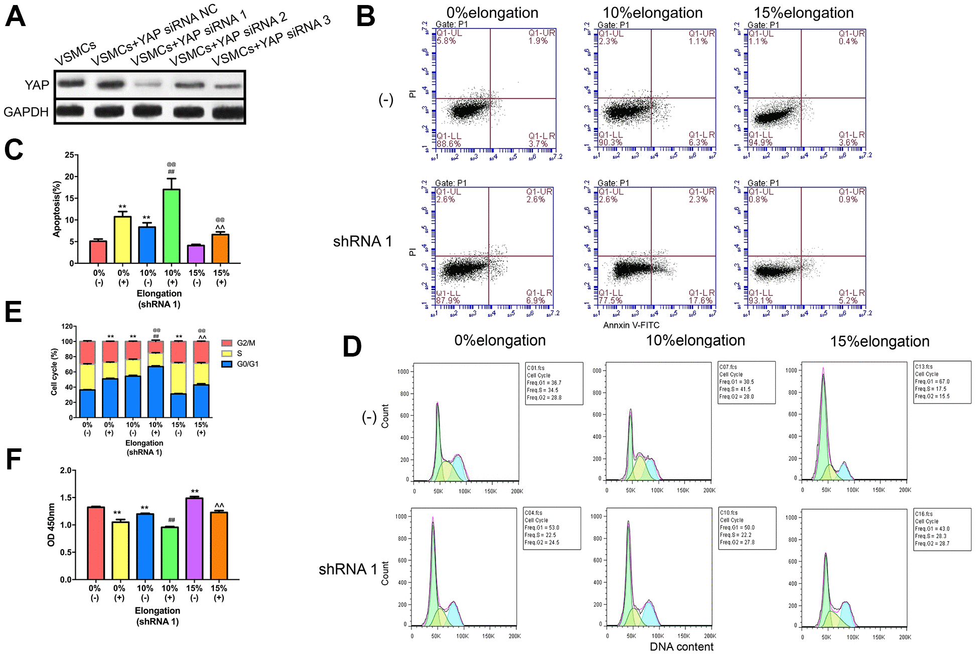
Figure 3. Knockdown of YAP impairs proliferation and apoptosis of VSMCs under different intensities of mechanical stretch. (A) The level of YAP expression in VSMCs transfected with YAP small interfering RNA (siRNA). (B) Apoptosis of VSMCs was detected by flow cytometry. (C) Quantitative analysis of apoptosis in VSMCs. (D) The cell cycle of VSMCs was detected by flow cytometry. (E) Quantitative analysis of the cell cycle in VSMCs. (F) The proliferation of VSMCs was detected by CCK-8. Values are expressed as means±SD. **P < 0.01, compared with 0% elongation+siRNA(-) group; ##P < 0.01, compared with 10% elongation+siRNA(-) group; ^^P < 0.01, compared with 20% elongation+siRNA(-) group; @@P < 0.01, compared with 0% elongation+siRNA(+) group.