Research Paper Volume 14, Issue 1 pp 368—388

LINC02362 attenuates hepatocellular carcinoma progression through the miR-516b-5p/SOSC2 axis

class="figure-viewer-img"

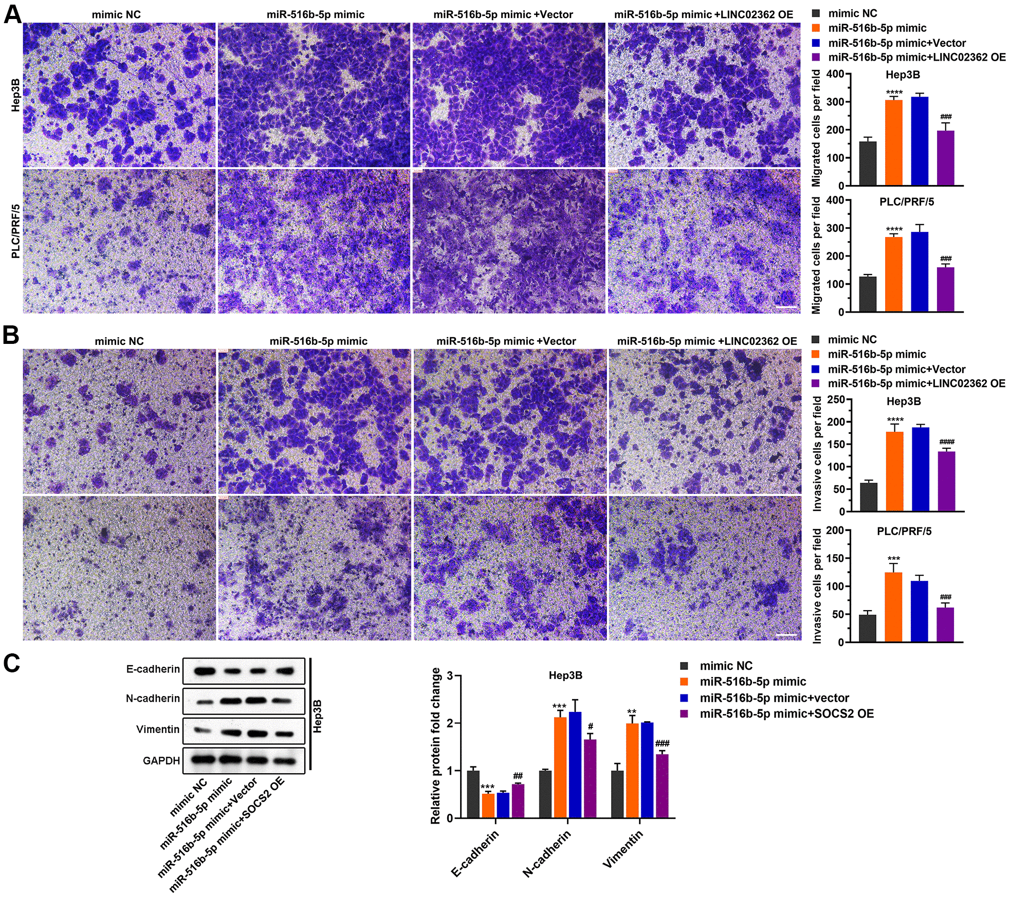
Figure 6. LINC02362 sponges miR-516b-5p to attenuate the augment of HCC cell migration and invasion. (A) Transwell assays to test the effects of LINC02362 and miR-516b-5p overexpression on HCC cell migration. Representative images (left) and quantification (right; n=3) are shown. (B) Transwell assays to test the effects of LINC02362 and miR-516b-5p overexpression on HCC cell invasion. Representative images (left) and quantification (right; n=3) are shown. (C) Representative images (left) and quantification (right; n=3) of western blotting analysis for detecting the levels of EMT markers in Hep3B cells. # 0.01 < P < 0.05, ** or ## 0.001 < P < 0.01, *** or ### 0.0001 < P < 0.001, **** or #### P < 0.0001.