Research Paper Volume 14, Issue 1 pp 430—442

Circular RNA circ_0000515 adsorbs miR-542-3p to accelerate bladder cancer progression via up-regulating ILK expression

class="figure-viewer-img"

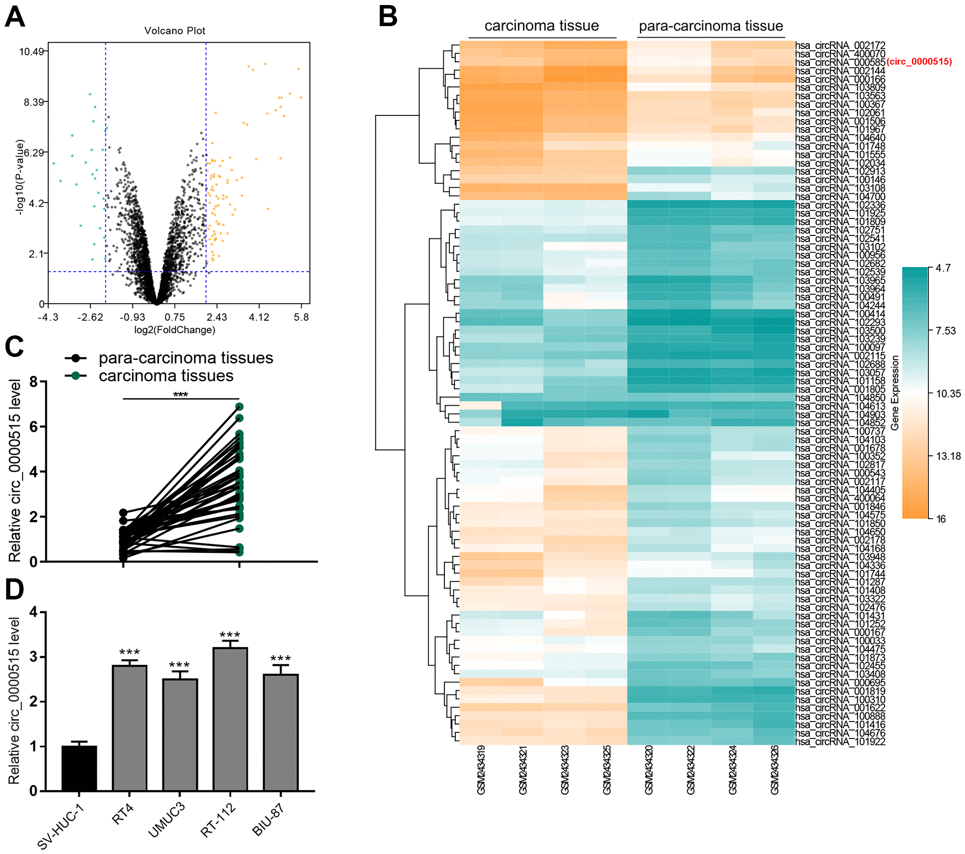
Figure 1. Circ_0000515 expression was greatly raised in BC tissues and cell lines. (A) Volcanic plot showed the differentially expressed circRNAs in BC tumor tissues and adjacent tissues. (B) Heat map showed some representative ascended circRNAs in BC tumor tissues. (C, D) qRT-PCR ensured the analysis of circ_0000515 expressions in BC tissues and cell lines.***P<0.001.