Research Paper Volume 14, Issue 2 pp 869—891

Novel necroptosis-related gene signature for predicting the prognosis of pancreatic adenocarcinoma

class="figure-viewer-img"

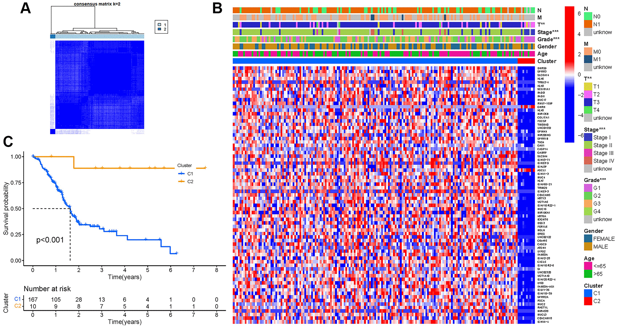
Figure 4. Tumor classification. (A) Consensus clustering matrix (k = 2). (B) Heatmap. (C) Kaplan–Meier OS curves.