Research Paper Volume 14, Issue 4 pp 1782—1796

Long non-coding RNA Linc00205 promotes hepatoblastoma progression through regulating microRNA-154-3p/Rho-associated coiled-coil Kinase 1 axis via mitogen-activated protein kinase signaling

class="figure-viewer-img"

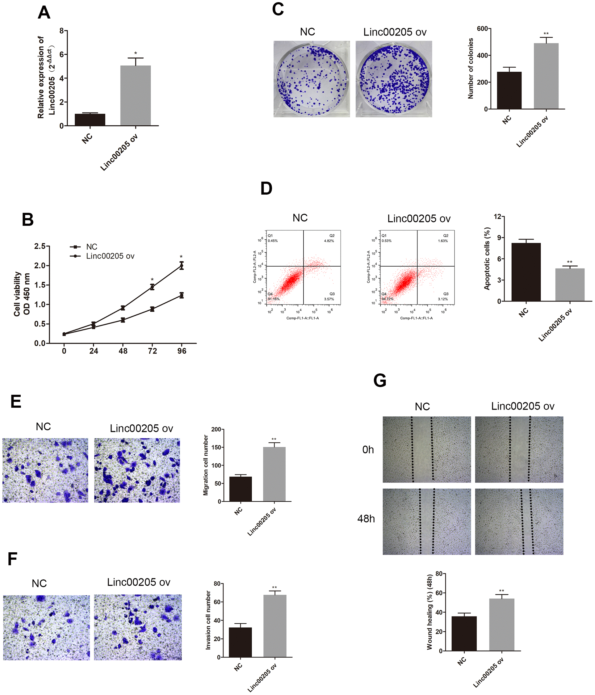
Figure 3. Overexpression of Linc00205 altered cell viability, apoptosis, colony formation ability, apoptosis, migration and invasion ability. (A) qRT-PCR assay for Linc00205 expression in Huh-6 cells transfected with Linc00205 ov expression (ov) or NC. (B) Cell viability assay was conducted in Huh-6 cells after transfection of Linc00205 ov or NC. (C) Colony formation ability of Huh-6 cells were transfected with either Linc00205 ov or NC. Furthermore, we conducted quantitative analysis of colony formation (right panel). (D) Apoptosis assays of Huh-6 cells transfected with either Linc00205 ov or NC, as well as quantitative analysis of the apoptosis cells (right panel). (E, F) The migration and invasion ability of Huh-6 cells transfected with Linc00205 ov or NC were determined through the use of a transwell migration assay (E), and transwell invasion assay (F) (left panel). Quantitative analysis of the migratory cells or invasive cells in transwell assays was also performed (right panel). (G) Migration ability of Huh-6 cells transfected with Linc00205 ov or NC at indicated time points were evaluated by wound healing assay (upper panel). Quantitative analysis of the gap of wound healing assay (lower panel) was performed at 48 hours. *p < 0.05, **p < 0.01.