Research Paper Volume 14, Issue 12 pp 5211—5222

DNA methylation-regulated SNX20 overexpression correlates with poor prognosis, immune cell infiltration, and low-grade glioma progression

class="figure-viewer-img"

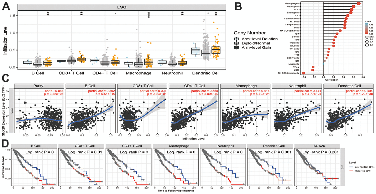
Figure 7. Analysis the correlation between SNX20 expression and diverse immune cell infiltration. (A) The correlation between SNX20 expression and somatic copy number alterations examine by TIMER. (B) The correlation between SNX20 expression and diverse immune cell infiltration. (C) The correlation between SNX20 expression and the infiltration levels of B cells, CD4+ T cells, CD8+ T cells, dendritic cells, Macrophages and Neutrophils. (D) The B cells, CD4+ T cells, CD8+ T cells, dendritic cells, Macrophages and Neutrophils are correlated with the cumulative survival rate in LGG examine by TIMER.