Research Paper Volume 14, Issue 12 pp 5233—5249

Identification of m7G-associated lncRNA prognostic signature for predicting the immune status in cutaneous melanoma

class="figure-viewer-img"

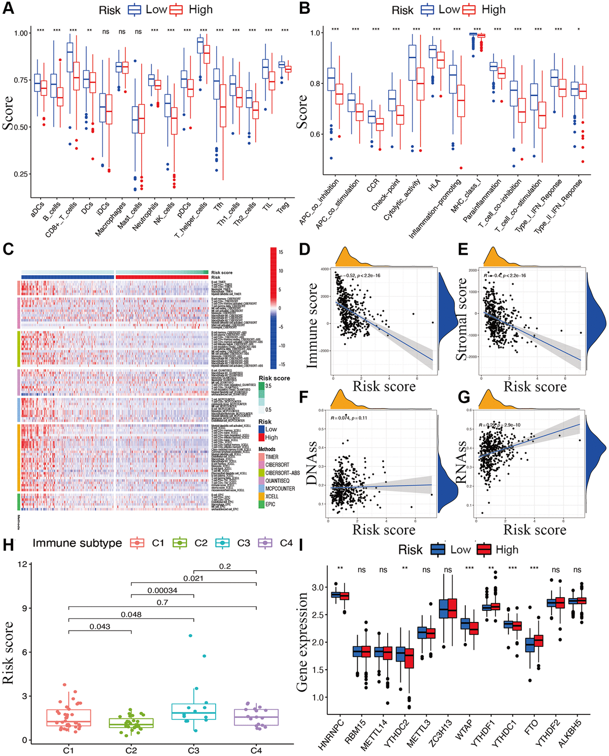
Figure 7. Potential role of risk signature in CM immune status, tumor stemness, and m6A-related genes. Boxplots of scores of immune cells (A) and immune-associated functions (B) in risk subgroups. (C) Heatmap for immune responses based on EPIC, XCELL, MCP counter, QUANTISEQ, CIBERSORT, and TIMER among two risk subgroups. Associations between risk signature and immune scores (D), stromal scores (E), DNAss (F), RNAss (G), immune infiltration subtypes (H), and m6A-related genes (I).