Research Paper Volume 14, Issue 21 pp 8700—8718

Identification and validation of a glycolysis-related gene signature for depicting clinical characteristics and its relationship with tumor immunity in patients with colon cancer

class="figure-viewer-img"

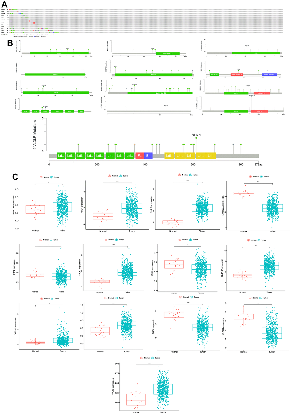
Figure 2. Mutations and expression levels of model genes in CC. (A) Mutation frequency of model genes. (B) Model gene-specific mutation domains. (C) Model gene expression between CC and normal control samples.