Research Paper Volume 15, Issue 1 pp 53—69

miR-6742-5p regulates the invasion and migration of lung adenocarcinoma cells via mediating FGF8/ERK12/MMP9/MMP2 signaling pathway

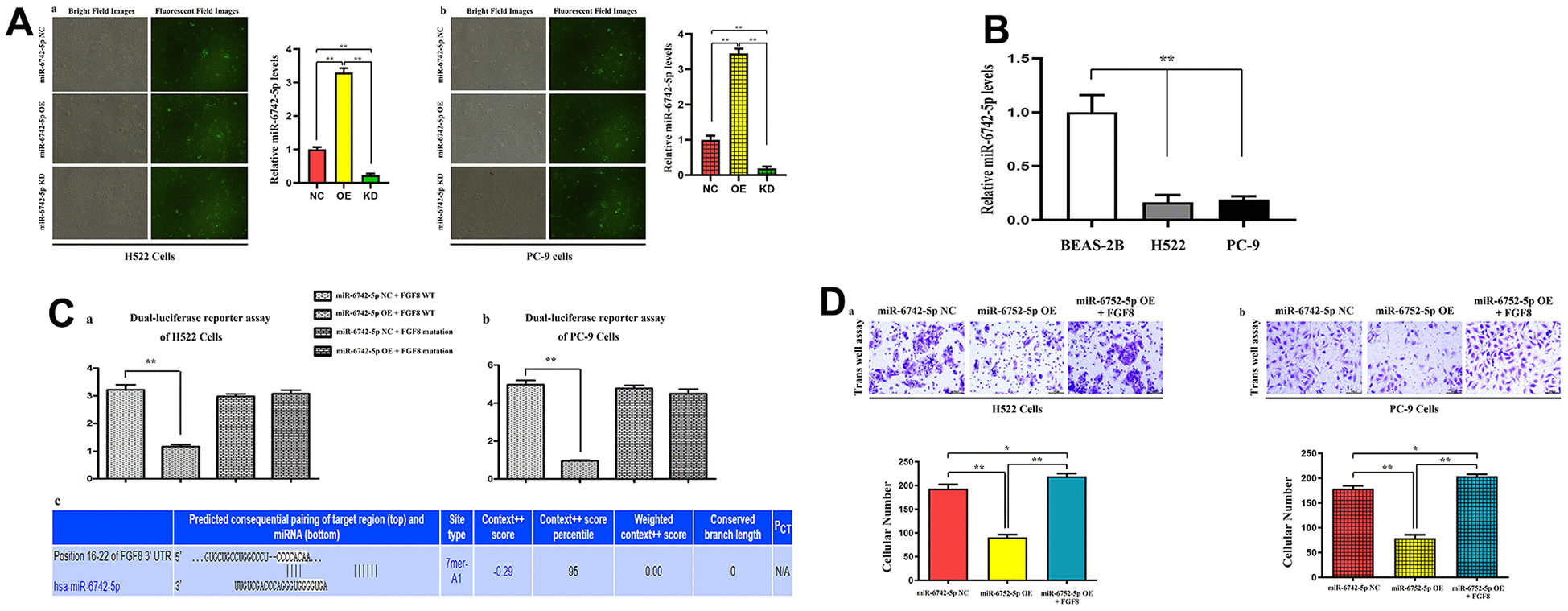
class="figure-viewer-img"

Figure 4. The expression levels of miR-6742-5p and its binding for FGF8, and their interaction in tumor migratory effects. (A) Quantitative real-time PCR were used to evaluate the relative expression levels of miR-6742-5p in H522 and PC-9 cells transfacted with control/NC, mimic/OE, inhibitor/KD; (B) the relative expression levels of miR-6742-5p in normal lung epithelial cell lines: BEAS-2B cell and H522, PC-9 cells (C) luciferase reporter assay was used to identify the roles of miR-6742-5p on FGF8 transcription in H522and PC-9 cells (a, b), and the putative wild-type FGF8 3'-UTR binding sequence and the mutation sequence (c). (D) the transwell assay was used to evaluate the effects of the interactions of miR-6742-5p and FGF8 in tumor migration. (a) ** P=0.01 miR-6742-5p OE group vs NC group; (b)* P=0.0481 miR-6742-5p OE+FGF8 group vs NC group.