Research Paper Volume 14, Issue 20 pp 8302—8320

Renoprotective effect of Tanshinone IIA against kidney injury induced by ischemia-reperfusion in obese rats

class="figure-viewer-img"

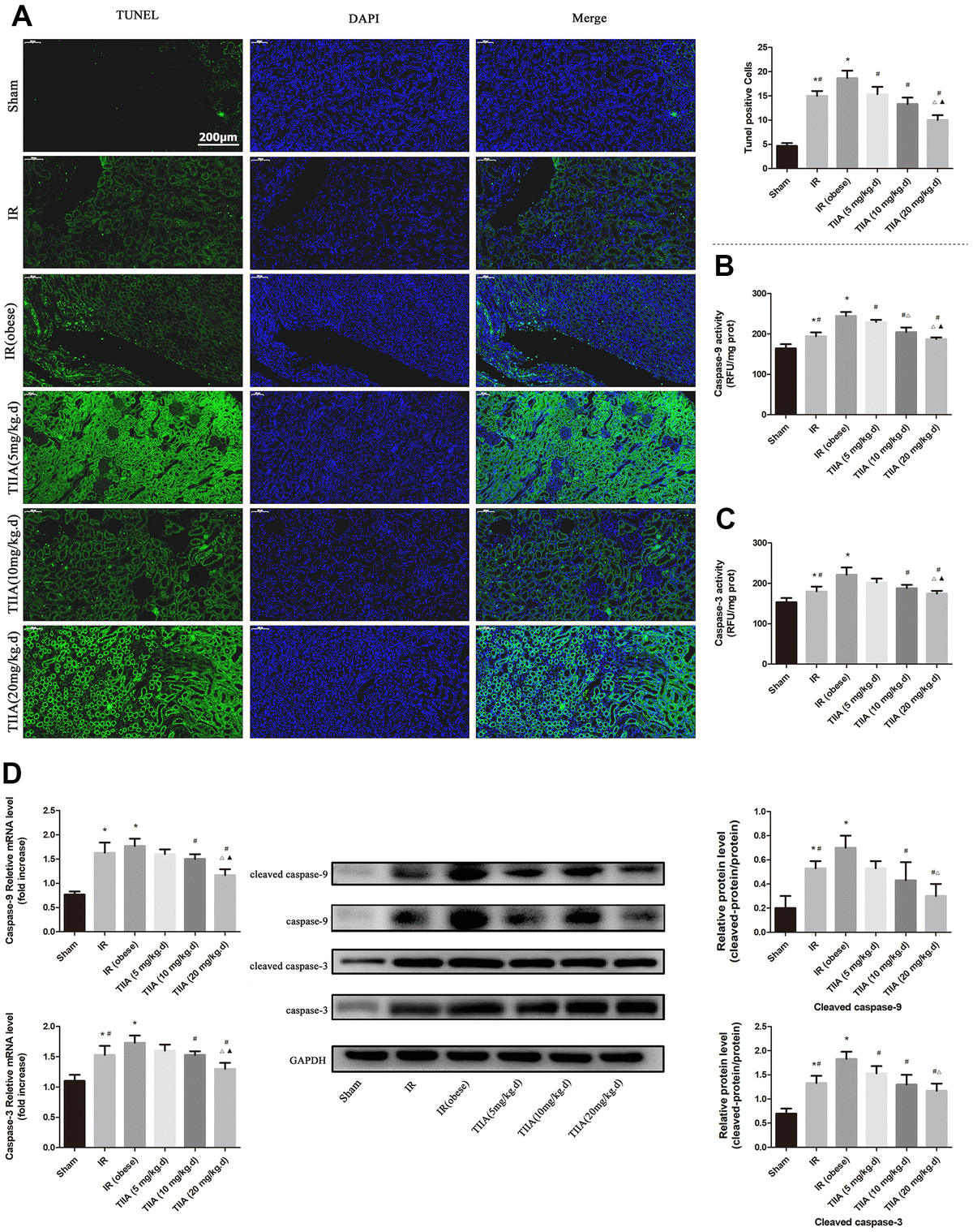
Figure 2. Tanshinone IIA (TIIA) inhibited renal cells apoptosis after renal ischemia-reperfusion (IR). Rats were pre-treated with TIIA followed by removing the right kidney and clamping of the left renal artery for 30 min and reperfusion for 24 h. Sham rats were used as control. Sham rats were used as control. Representative apoptosis of renal cells, TUNEL positive cells, the scale bars represent a length of 200 μm on histology (A), the activity of renal caspase-9/3 (B, C), and the protein expression of cleaved caspase-9/3 (D) were evaluated under different groups. Data are shown as mean ± SD. *p < 0.05 versus sham group, #p < 0.05 versus IR (obese) group, p < 0.05 versus TIIA (5 mg/kg.d) group, p < 0.05 versus TIIA (10 mg/kg.d) group. (n=3).