Research Paper Volume 14, Issue 19 pp 7890—7905

Comprehensive bioinformatics analysis of ribonucleoside diphosphate reductase subunit M2(RRM2) gene correlates with prognosis and tumor immunotherapy in pan-cancer

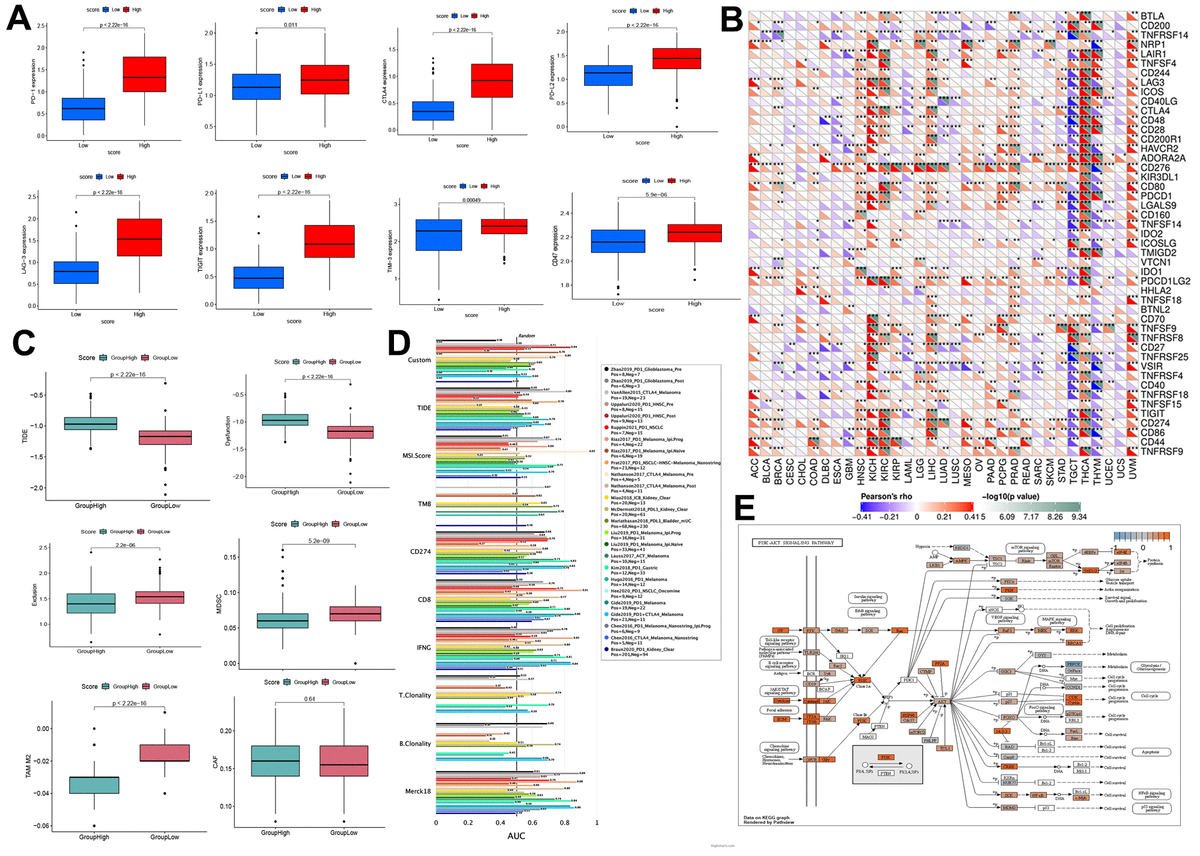
class="figure-viewer-img"

Figure 8. Prediction of immunotherapy effect. (A) High-and low-score groups associated with the expression levels of immune checkpoint molecules, including PD-1, CTLA-4, PD-L1, PD-L2, LAG-3, TIM-3, TIGIT, and CD47. (B) Relations between the expression of RRM2 and immunoinhibitors. (C) Relation of RRM2 expression with TIDE, dysfunction, exclusion, MDSC, TAM-M2, and CAF. (D) Comparison of the abilities of recognized biomarkers or genes in predicting RRM2’s response to immunotherapy. (E) Correlation of RRM2 expression with the PI3K-AKT signal pathway. P<0.05; ** P<0.01; *** P<0.001.