Research Paper Volume 14, Issue 19 pp 7972—7985

DAZAP1 facilitates the alternative splicing of KITLG to promote multiple myeloma cell proliferation via ERK signaling pathway

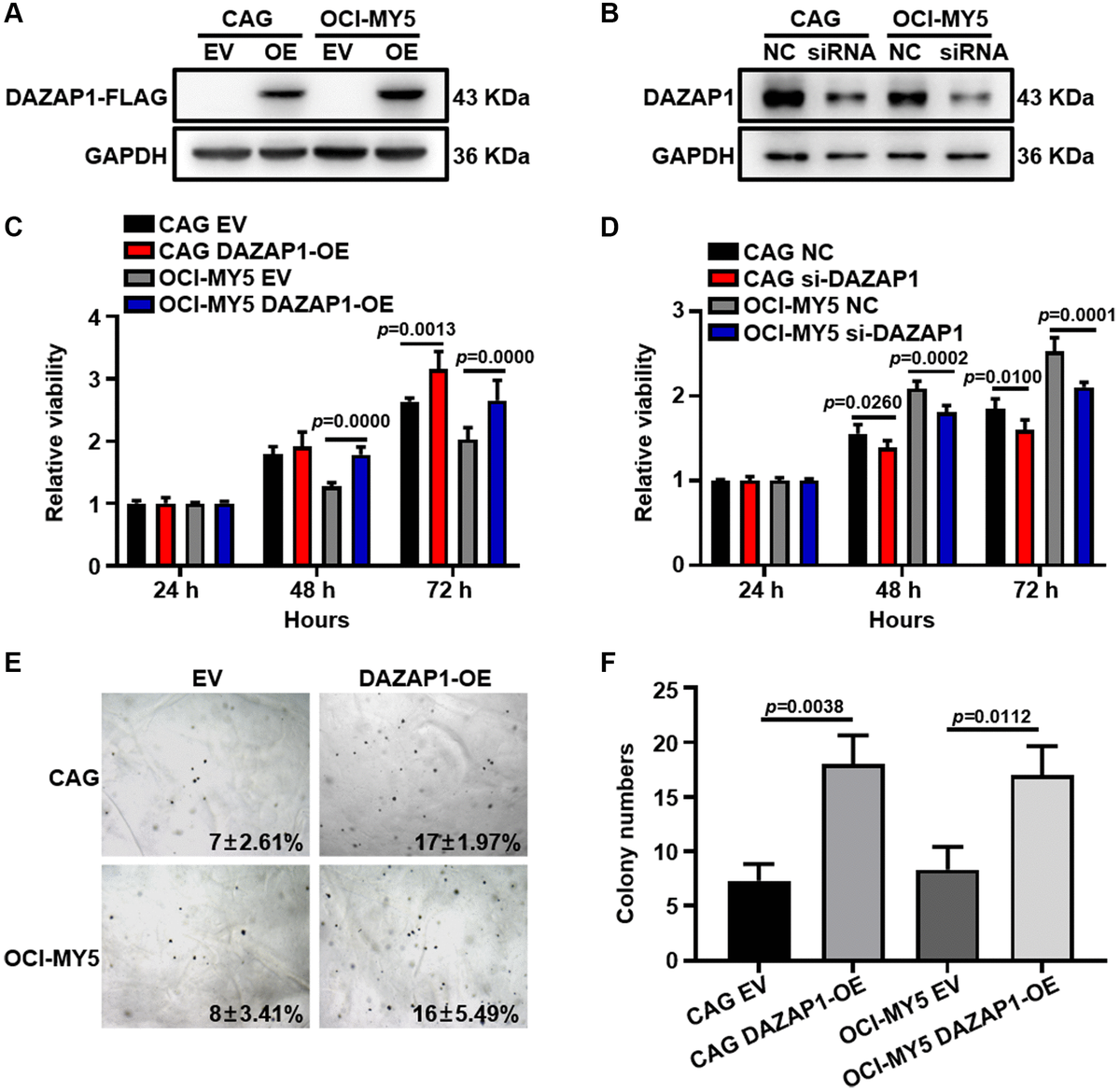
class="figure-viewer-img"

Figure 2. Overexpression of DAZAP1 enhances the proliferative capacity of MM cells in vitro. (A and B) DAZAP1 expression in DAZAP1-OE and siDAZAP1 MM cells were examined by WB analysis. (C and D) The proliferation rate of DAZAP1-OE and siDAZAP1 MM cells was assessed by CCK8 assay. (E) Soft agar colony formation assay revealed overexpressed DAZAP1 accelerating colony formation. (F) The histogram showed quantification of colony formation in soft agar. All data management and analysis were done using the GraphPad Prism 8.0 version. The P value was calculated with Student’s t-test, (*p < 0.05, **p < 0.01, ***p < 0.001).