Research Paper Volume 14, Issue 19 pp 8032—8045

SENP3 affects the expression of PYCR1 to promote bladder cancer proliferation and EMT transformation by deSUMOylation of STAT3

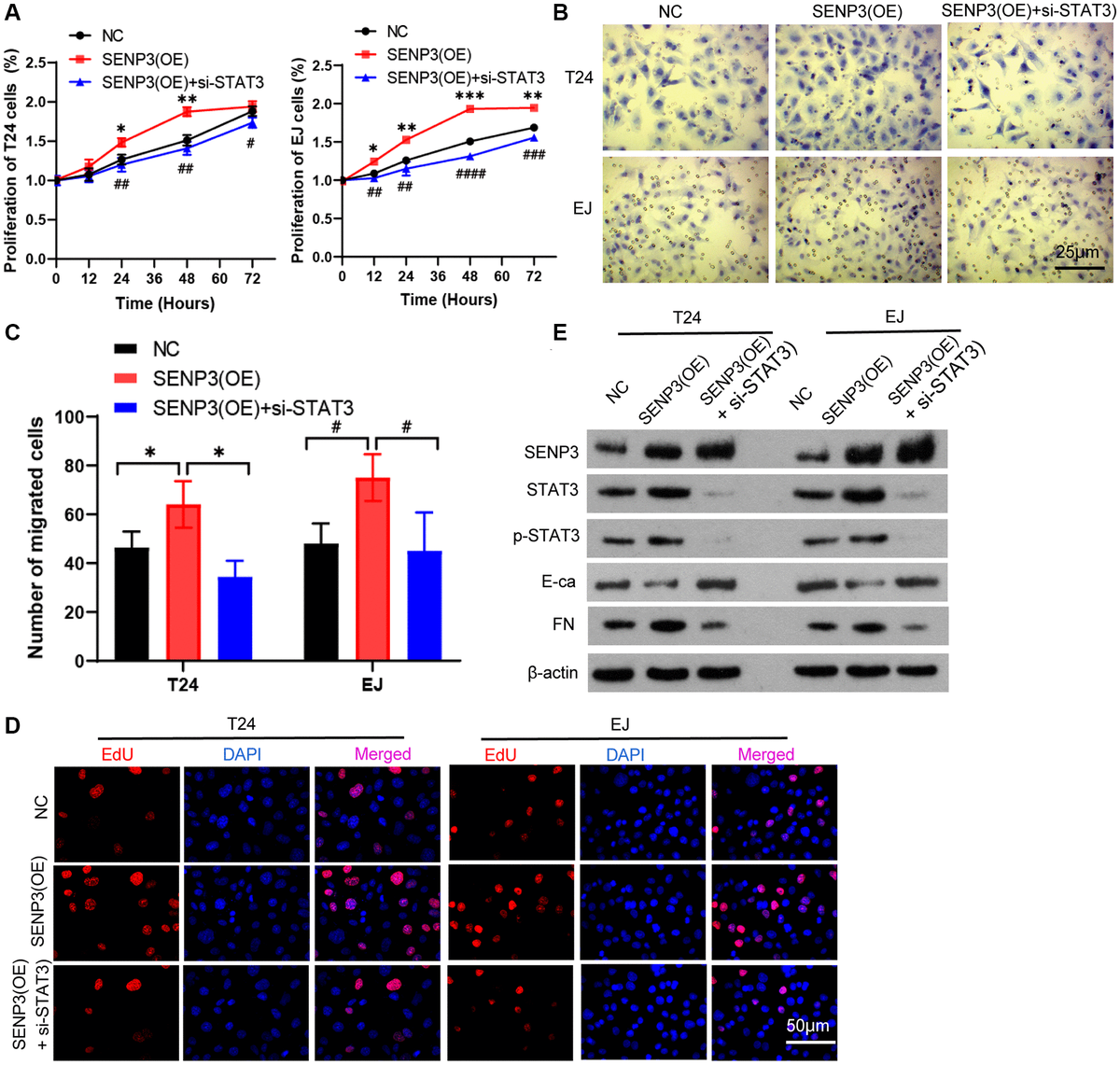
class="figure-viewer-img"

Figure 3. STAT3 mitigates the cancer-promoting effect of SENP3. (A) Overexpression of SENP3 [STAT3(OE)] T24 and EJ cells were transfected with STAT3 siRNAs [SENP3(OE) + si-STAT3]. Cell proliferation were determined by CCK8 essay in NC, SENP3(OE), SENP3(OE) + si-STAT3 T24 and EJ cells. [mean ± S.D. (error bars), n = 3. *p ≤ 0.05; **p ≤ 0.01; ***p ≤ 0.001, compared with NC group; #p ≤ 0.05; ##p ≤ 0.01; ###p ≤ 0.001; ####p ≤ 0.0001, compared with SENP(OE) group, two-way analysis of variance]. (B) Cell invasion determined by trans well staining in NC, SENP3(OE), SENP3(OE) + si-STAT3 T24 and EJ cells. (C) Analysis of cell migration. [mean ± S.D. (error bars), n = 3. *p ≤ 0.05, compared in T24 cells; #p ≤ 0.05, compared in EJ cells, two-way analysis of variance]. (D) EDU positive cells in NC, SENP3(OE), SENP3(OE) + si-STAT3 T24 and EJ cells determined by Confocal immunofluorescence. (E) Abundance of the indicated protein was analyzed by Western blotting. All experiments were performed in triplicates.