Research Paper Volume 14, Issue 20 pp 8270—8291

Combining stem cell rejuvenation and senescence targeting to synergistically extend lifespan

class="figure-viewer-img"

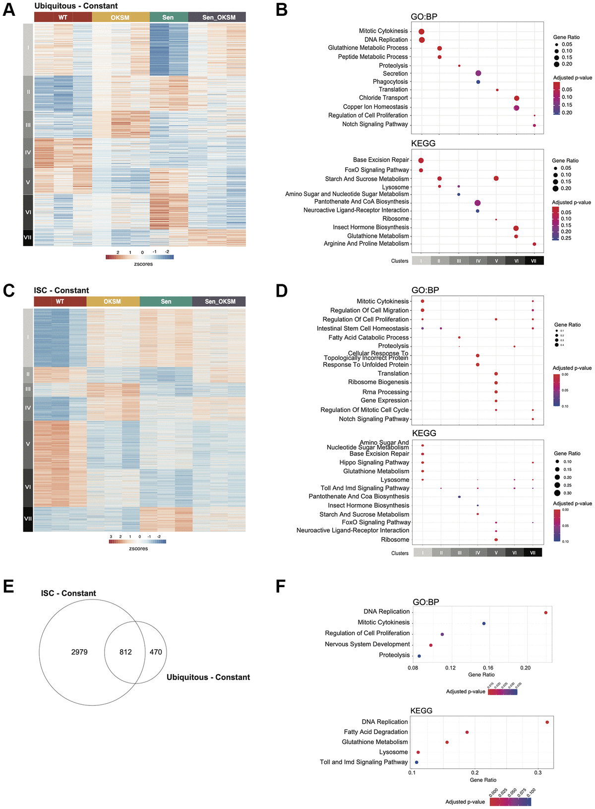
Figure 3. Gene expression changes in the Drosophila gut in Sen, OKSM and combination treatment. (A) Heatmap of gene expression in ubiquitous expression experiments with armGal4; tubGal80ts > UAS-TdTomato (WT), armGal4; tubGal80ts > UAS-OKSM (OKSM), armGal4; tubGal80ts > UAS-Sen (Sen) and armGal4; tubGal80ts > UAS-Sen; UAS-OKSM (OKSM-Sen) dissected midguts showing seven clusters with differing expression patterns across the four conditions. (B) Gene Ontology and KEGG Pathway Enrichment analysis of ubiquitous expression highlighting key signaling and metabolic pathways associated with the individual clusters (FDR < 10%). (C) Heatmap of gene expression changes in stem cell only expression experiments with esgGal4; tubGal80ts > UAS-TdTomato (WT), esgGal4; tubGal80ts > UAS-OKSM (OKSM), esgGal4; tubGal80ts > UAS-Sen (Sen) and esgGal4; tubGal80ts > UAS-Sen; UAS-OKSM (OKSM-Sen) dissected midguts again showing seven clusters with differing expression patterns across the four conditions. (D) Gene Ontology and KEGG Pathway Enrichment analysis of ISC only highlighting key signaling and metabolic pathways associated with the individual clusters (FDR < 10%). (E) Venn diagram showing overlap in genes from ubiquitous and ISC-restricted expression. (F) Gene Ontology and KEGG Pathway Enrichment analysis of the major pathways affected in both models.