Research Paper Volume 14, Issue 20 pp 8486—8497

The regulatory mechanism of HSP70 in endoplasmic reticulum stress in pepsin-treated laryngeal epithelium cells and laryngeal cancer cells

class="figure-viewer-img"

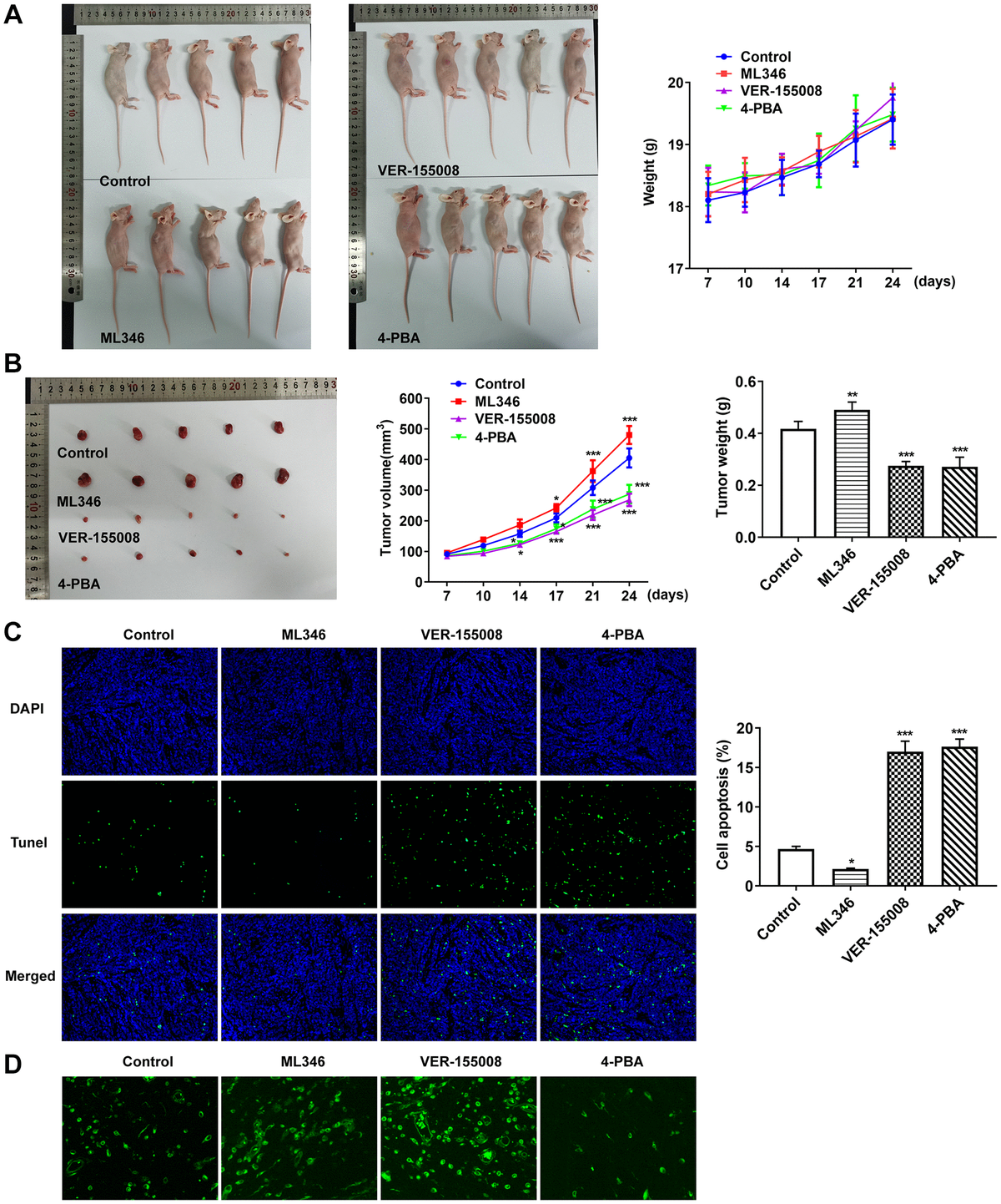
Figure 7. Inhibition of HSP70 and ERS could significantly promote tumor apoptosis and inhibit tumor growth in the absence of pepsin stimulation. (A and B) Tumor photographs and tumor volume and weight in nude mice with LC. (C) TUNEL assay detected apoptosis. (D) The autophagy detection kit measured autophagy levels. *p < 0.05, **p < 0.01, ***p < 0.001 vs. Control.