Research Paper Volume 14, Issue 21 pp 8783—8804

Multilevel data integration and molecular docking approach to systematically elucidate the underlying pharmacological mechanisms of Er-Zhi-Wan against hepatocellular carcinoma

class="figure-viewer-img"

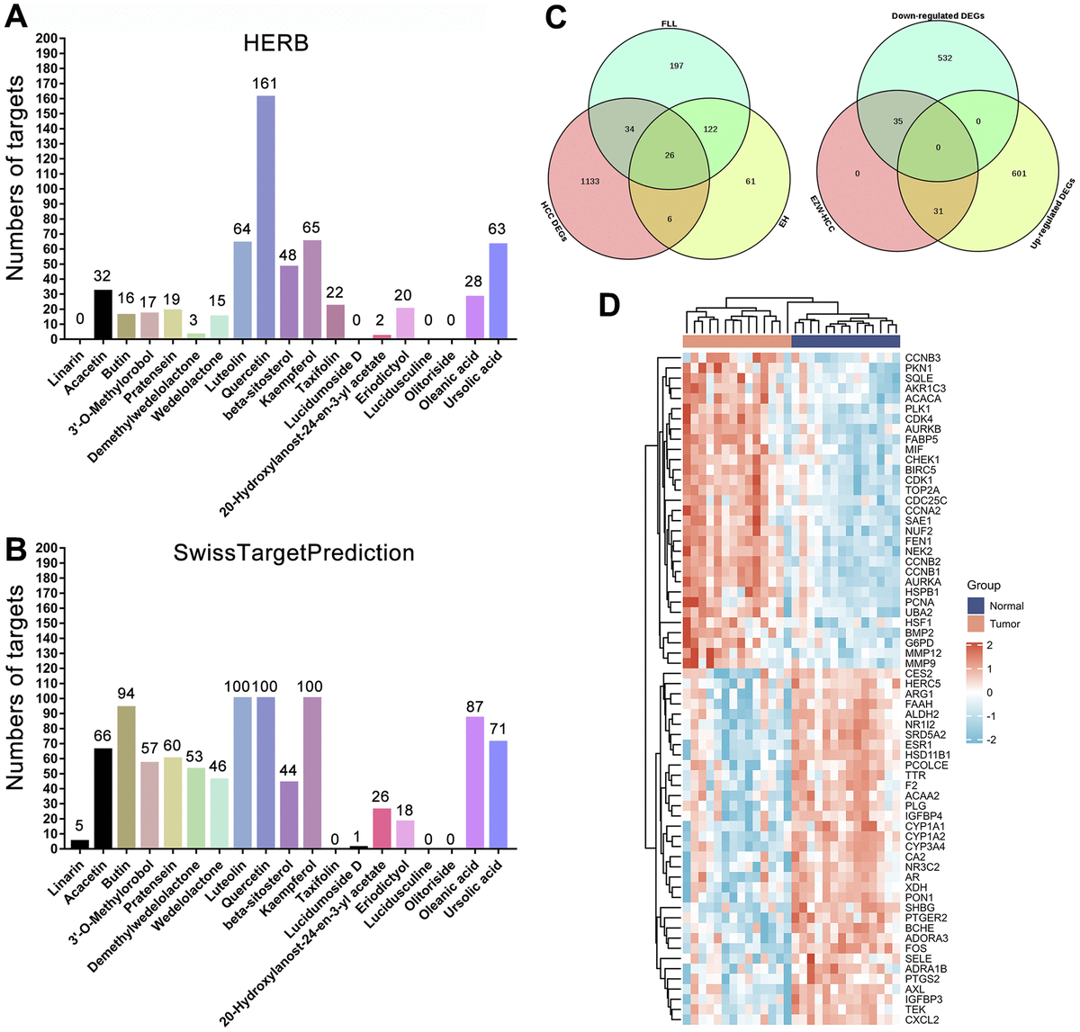
Figure 4. Prediction and screening of potential targets of EZW for the treatment of HCC. (A, B) Prediction and collection of potential targets for EZW based on the HERB and SwissTargetPrediction databases. (C) Venn diagram identifying 66 potential therapeutic targets for EZW in the treatment of HCC (35 targets were downregulated and 31 were upregulated in HCC). (D) Heatmap analysis of the expression patterns of 66 potential therapeutic targets of EZW in the treatment of HCC in the GSE84402 dataset.