Research Paper Volume 14, Issue 23 pp 9579—9598

MAGE-A3 regulates tumor stemness in gastric cancer through the PI3K/AKT pathway

class="figure-viewer-img"

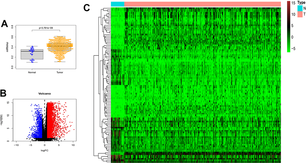
Figure 1. Differences in mRNAsi and sample gene expression. (A) Differences in mRNAsi between normal and tumor tissues in gastric cancer. (B) Volcano map of differentially expressed genes. Green dots represent genes that are down-regulated, red dots represent genes that are up-regulated, and black dots represent no significant change. (C) The top 50 differentially expressed genes in GC cancer disease presented as a gene expression heat map. P<0.05. GC: gastric cancer.