Research Paper Volume 15, Issue 3 pp 705—717

miRNA-874-3p inhibits the migration, invasion and proliferation of breast cancer cells by targeting VDAC1

class="figure-viewer-img"

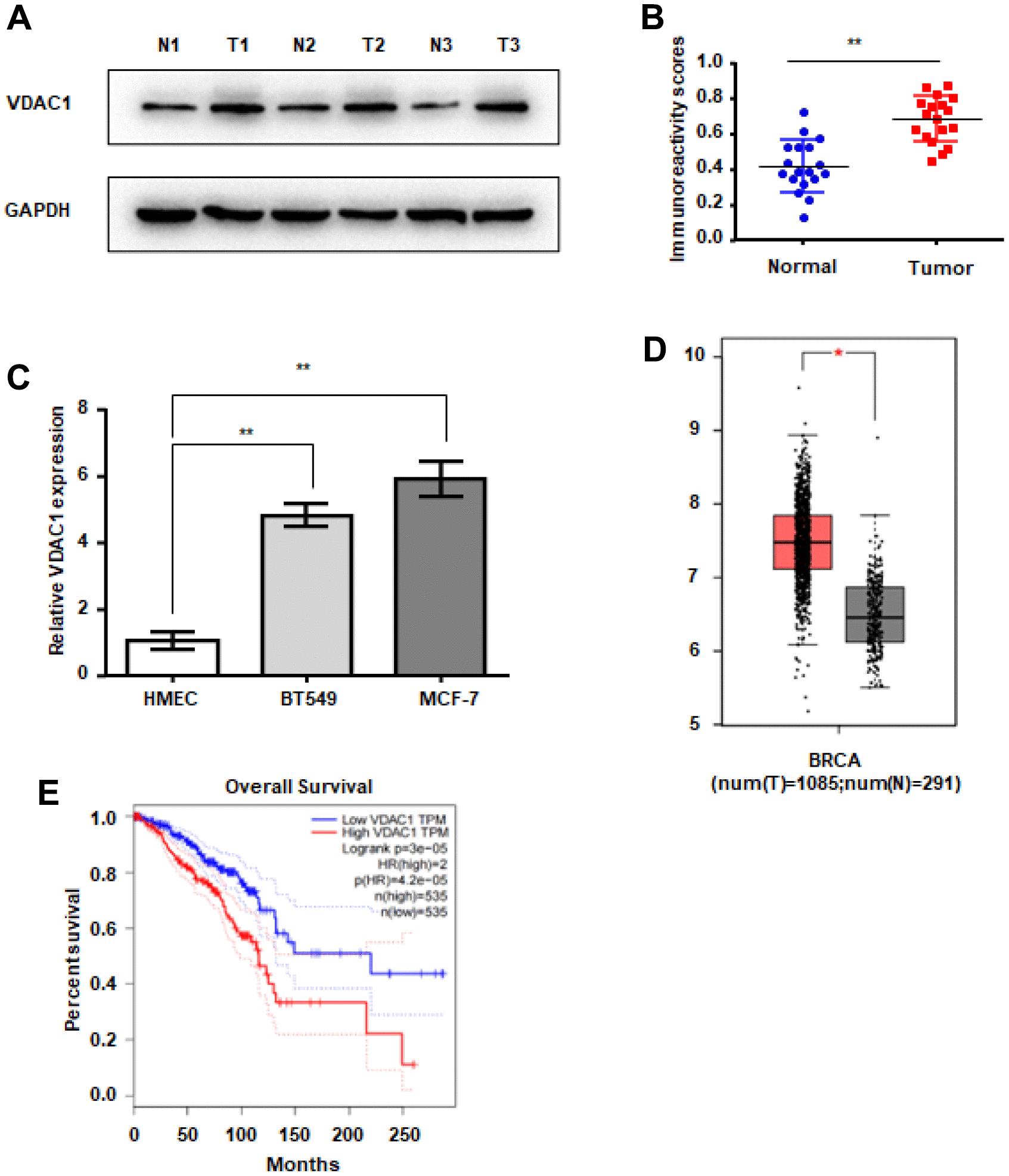
Figure 1. VDAC1 is highly expressed in breast cancer. (A, B) Analysis of VDAC1 expression in 18 breast cancer tissues and adjacent paired normal breast tissue samples. Representative western blotting images of VDAC1 levels in three breast cancer tissues and three normal breast tissues (A). VDAC1 and GAPDH protein levels were determined using ImageJ (B). (C) RT-qPCR was used to detect the mRNA expression of VDAC1 in normal breast cells and breast cancer cells. (D) Expression of VDAC1 in normal tissues and breast cancer tissues from the TCGA database. (E) Kaplan-Meier survival analysis of breast patients with positive or negative VDAC1 expression. The data are presented as the mean ± S.D. *P < 0.05, **P < 0.01.