Research Paper Volume 15, Issue 5 pp 1475—1495

Identification MNS1, FRZB, OGN, LUM, SERP1NA3 and FCN3 as the potential immune-related key genes involved in ischaemic cardiomyopathy by random forest and nomogram

class="figure-viewer-img"

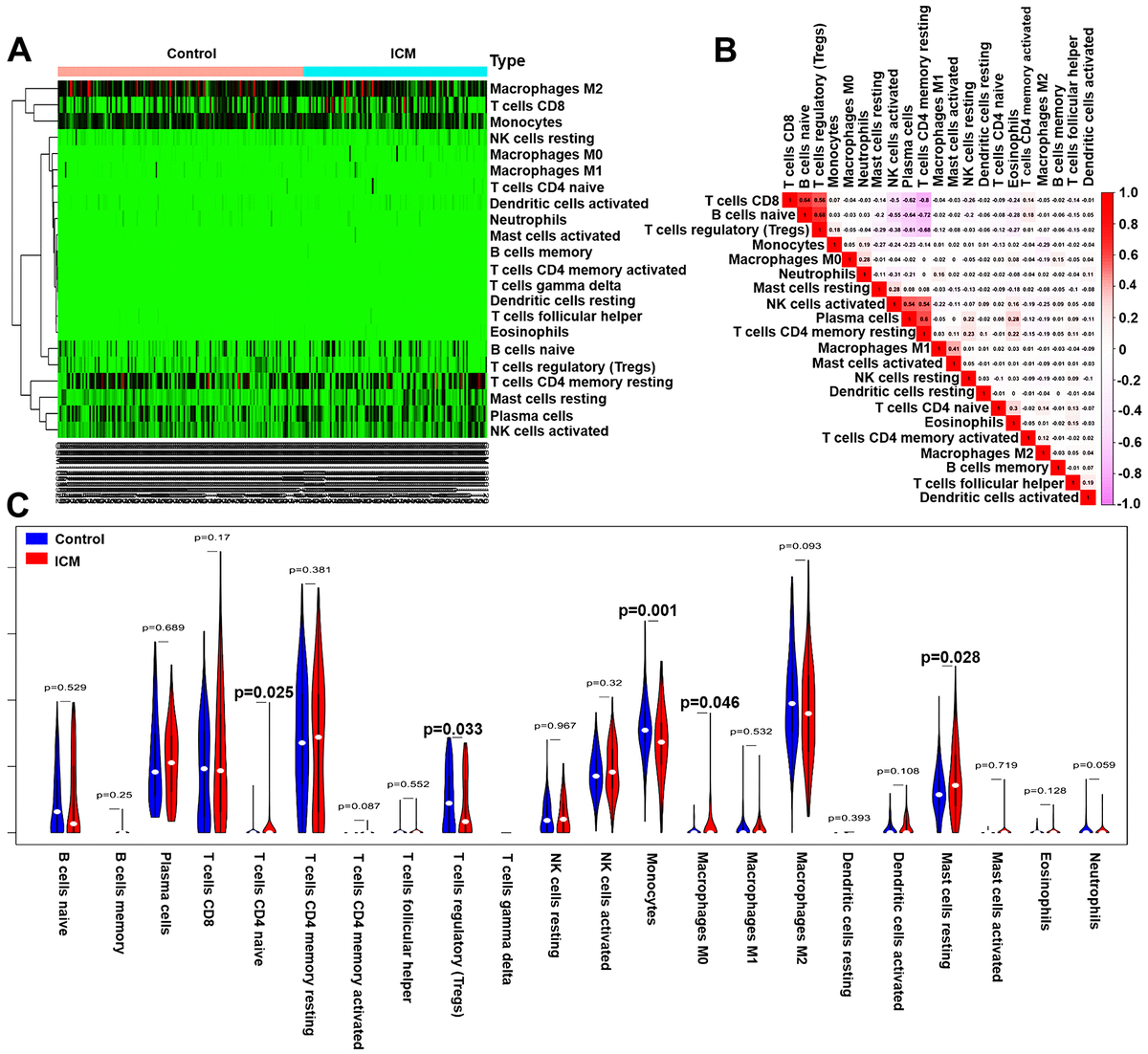
Figure 6. Pattern of immune cell subtype infiltration in the training set. (A) Heatmap of the 22 immune cell proportions in each sample. (B) Correlation heatmap of the 22 immune cells. The deeper the red, the stronger the positive correlation. The darker the pink, the stronger the negative correlation. (C) Representative violin plot showing the different fractions of infiltrated immune cells.