Research Paper Volume 15, Issue 6 pp 2208—2220

GALNT2 sustains glioma stem cells by promoting CD44 expression

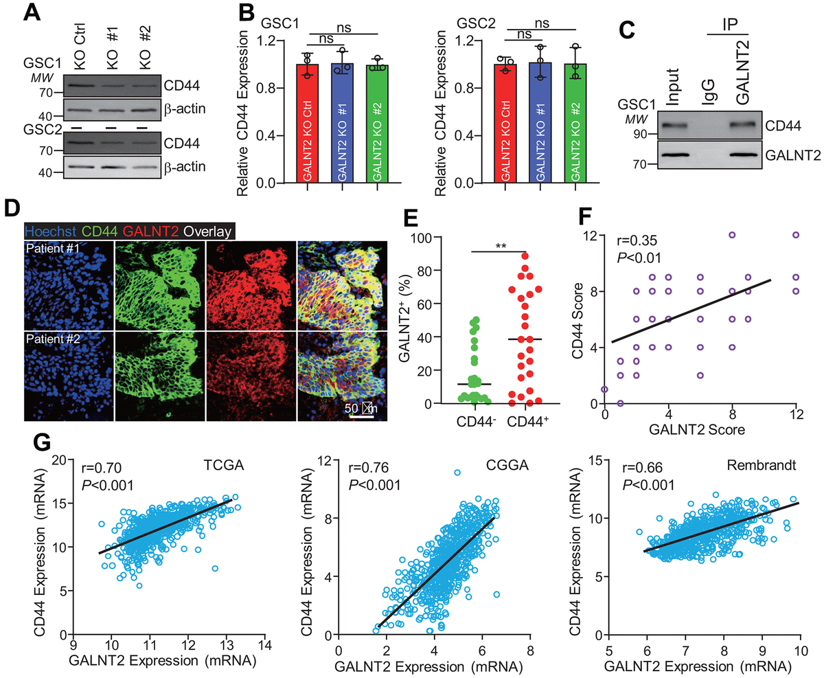
class="figure-viewer-img"

Figure 4. GALNT2 promotes CD44 expression. (A) Silencing GALNT2 significantly inhibits CD44 protein expression. (B) Silencing GALNT2 did not alter CD44 mRNA expression. ns indicates non significance. (C) GALNT2 interacts with CD44. IgG was used as a negative control. (D) GALNT2 co-localized with CD44 in GBM clinical specimens. Scale bar: 50 μm. (E) GALNT2 was preferentially expressed in CD44 positive cells. (F) GALNT2 protein expression was highly correlated with CD44 expression in GBM specimens. (G) GALNT2 mRNA expression was highly co-related with CD44 mRNA expression in TCGA (left panel) and CGGA (middle panel), and Rembrandt (right panel). ** indicates p < 0.01.