Research Paper Volume 15, Issue 7 pp 2554—2581

A novel inflammation-related signature for predicting prognosis and characterizing the tumor microenvironment in colorectal cancer

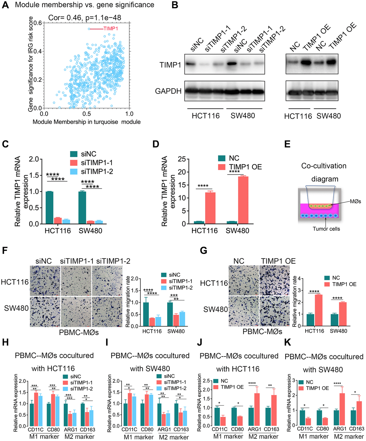
class="figure-viewer-img"

Figure 5. TIMP1 was the hub gene of the inflammatory response and promoted macrophage infiltration and M2-like polarization in CRC. (A) Scatterplot of gene significance for the IRG risk score and module membership in the turquoise module. (BD) The knockdown and overexpression of TIMP1 were confirmed with Western blotting (B) and qPCR (C and D). (E) Diagram of colorectal cancer cells cocultured with macrophages. (F, G) The migration ability of macrophages was confirmed with Transwell assays in the TIMP1 knockdown group (F) and TIMP1 overexpression group (G). (HK) PCR results of detecting the polarization of macrophages under different cocultures with CRC cells (Student’s t test or one-way ANOVA, n = 3). (Data are presented as the means ± standard deviations; *indicates P < 0.05, **indicates P < 0.01, ***indicates P < 0.001, and ****indicates P < 0.0001).