Research Paper Volume 15, Issue 7 pp 2705—2720

Berberine mitigates intracerebral hemorrhage-induced neuroinflammation in a gut microbiota-dependent manner in mice

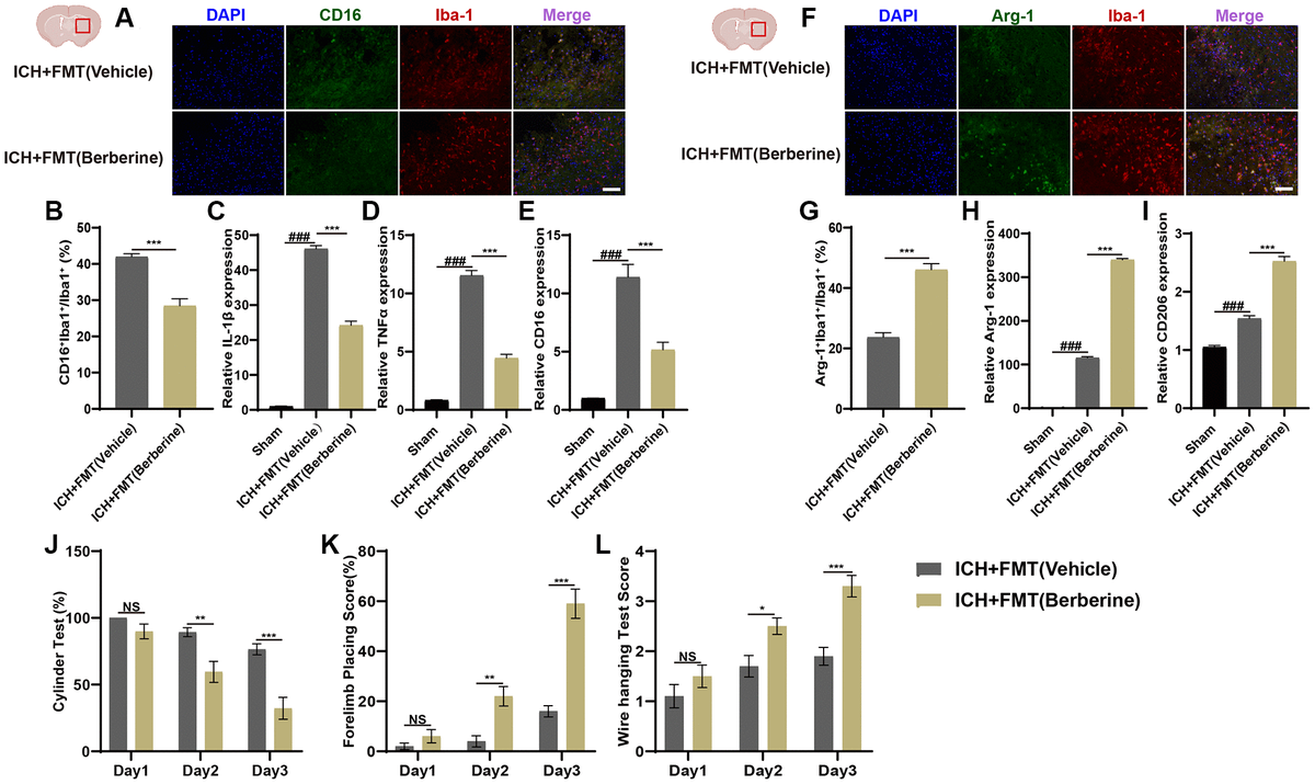
class="figure-viewer-img"

Figure 5. Transplantation of fecal microbiome from berberine treatment ICH mice alleviates neuroinflammation via regulating microglia/macrophage phenotype and improves the neurobehavioral function after ICH. (A, B) Immunostaining for CD16+Iba-1+/Iba-1+ in ICH +FMT (Vehicle) and ICH + FMT (Ber) group after ICH day 3. (n = 5 per group). (CE) Relative mRNA expression of IL-1β, TNF-α, and CD16 in ICH + FMT (Vehicle) and ICH + FMT (Ber) groups after ICH day 3. (n = 6 per group). (F, G) Immunostaining for Arg-1+Iba-1+/ Iba-1+ in ICH + FMT (Vehicle) and ICH + FMT (Ber) group after ICH day 3. (n = 5 per group). (H, I) Relative mRNA expression of Arg-1 and CD206 in ICH + FMT (Vehicle) and ICH + FMT (Ber) groups after ICH day 3. (n = 6 per group). (JL) Transplanted ICH mice with the fecal microbiome obtained from Ber treatment ICH donors improved the neurological function as assessed by the cylinder test, forelimb placing test, and wire hanging test after FMT (n = 10 per group). Data are expressed as the mean ± SEM. #P < 0.05. ##P < 0.01. ###P < 0.001 sham vs. ICH + FMT (Vehicle) group. *P < 0.05. **P < 0.01. ***P < 0.001 ICH + FMT (Vehicle) vs. ICH + FMT (Ber) group. Scale bar = 100 μm.