Research Paper Volume 15, Issue 7 pp 2734—2771

Comprehensive analysis reveals TSEN54 as a robust prognosis biomarker and promising immune-related therapeutic target for hepatocellular carcinoma

class="figure-viewer-img"

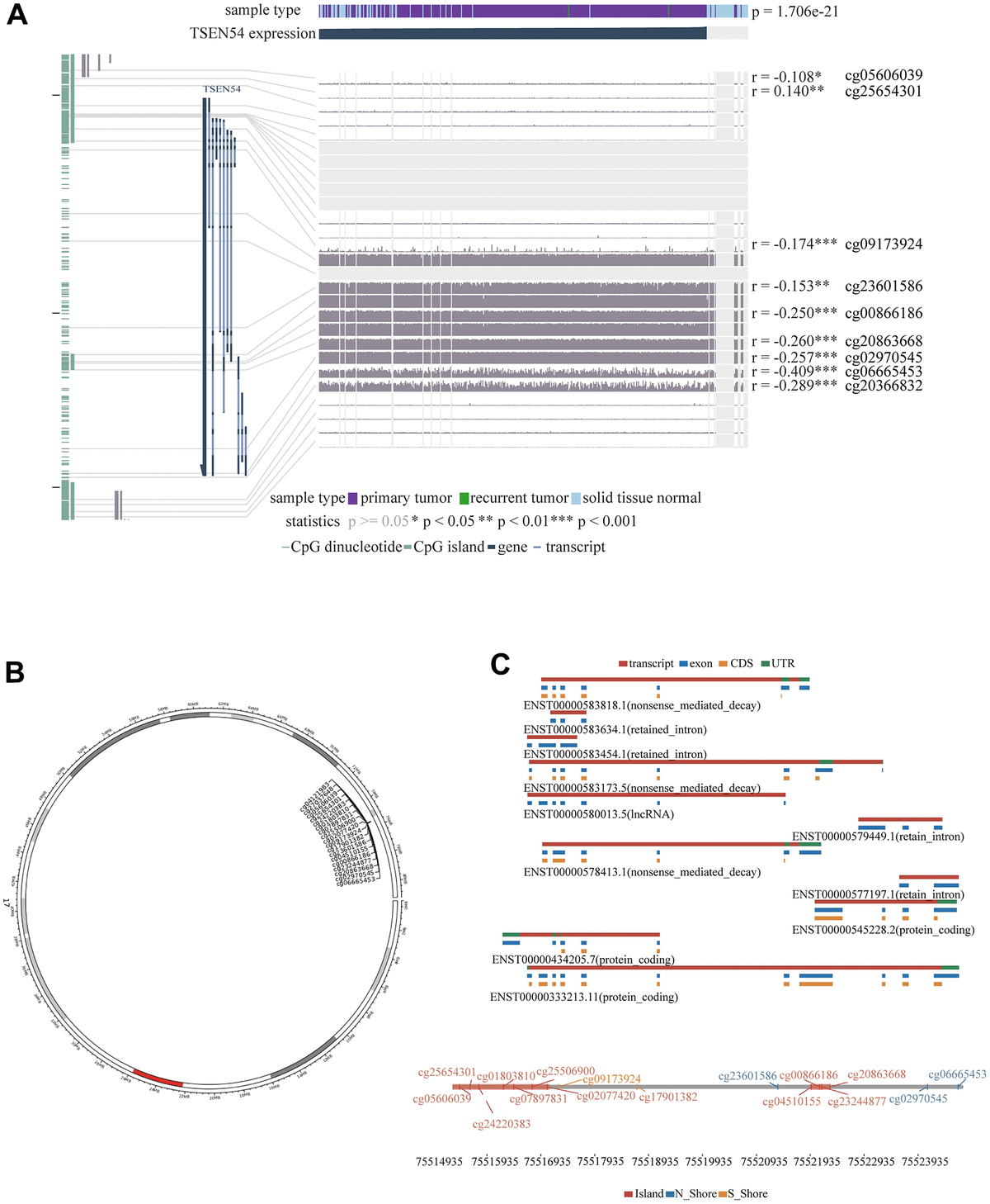
Figure 4. Distribution of CpG sites on TSEN54. (A) Correlation between TSEN54 expression and methylation of the CpG sites. (B) Distribution of TSEN54 methylation probes on chromosome. (C) Location of CpG sites associated with TSEN54.