Research Paper Volume 15, Issue 7 pp 2734—2771

Comprehensive analysis reveals TSEN54 as a robust prognosis biomarker and promising immune-related therapeutic target for hepatocellular carcinoma

class="figure-viewer-img"

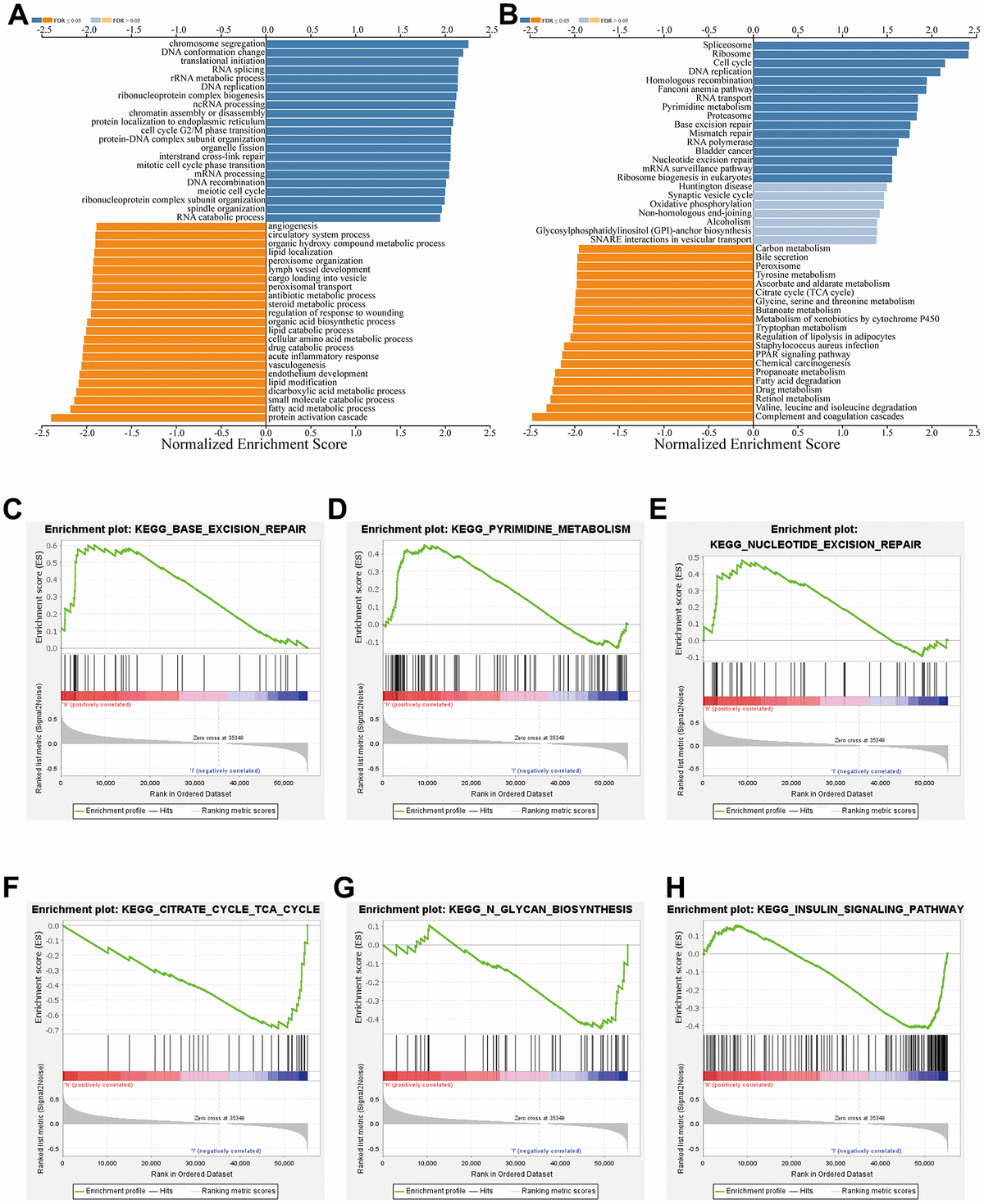
Figure 9. Functional enrichment study of TSEN54 co-expressed genes. (A) Go annotations and (B) KEGG pathways with a notable enrichment of the TSEN54 co-expression genes in HCC by LinkedOmics. (CH) Analysis of the respective pathways enriched in high and low expression of TSEN54 and its co-expressed genes according to GSEA.