Research Paper Volume 12, Issue 13 pp 13365—13387

TCF7L2 rs290487 C allele aberrantly enhances hepatic gluconeogenesis through allele-specific changes in transcription and chromatin binding

class="figure-viewer-img"

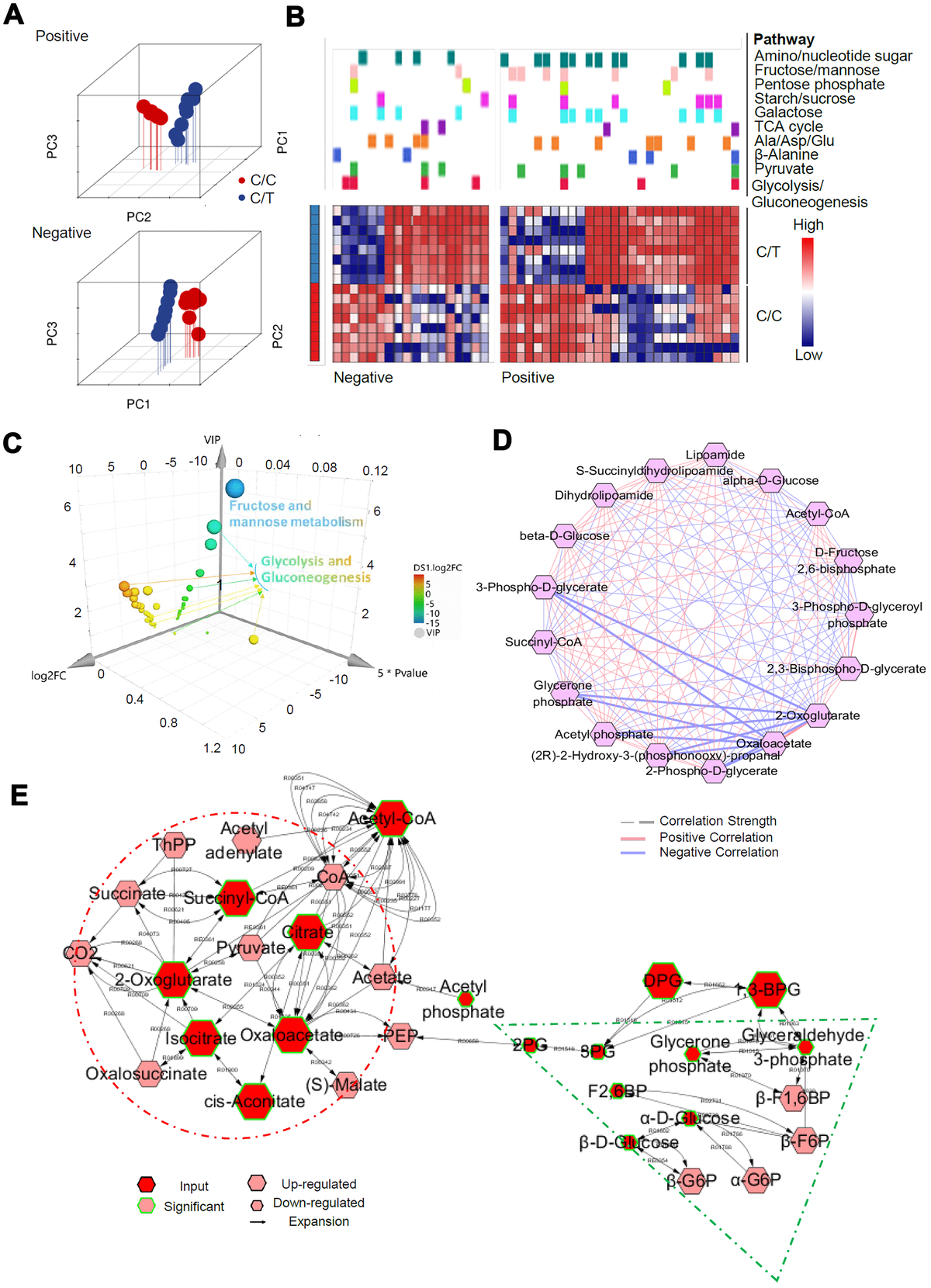
Figure 6. Metabolomic alterations in PLC-PRF-5 cells with the rs290487 C/C genotype. (A) 3D Principal component analysis (PCA) plots of metabolomics data from C/C and C/T cells. (B) Mummichog 2.0 analysis results of altered pathways (glucose metabolic pathways) in C/C cells compared to C/T cells. (C) 3D bubble plot shows altered metabolic features, especially changes in the glycolysis/gluconeogenesis pathway in C/C cells compared to C/T cells using SIMCA 14, the online multivariate tool. The X, Y, and Z-axis represent log2fold change, P value, and VIP, respectively. (D) Correlation-based network of metabolites related to glycolysis and gluconeogenesis visualized using Metscape 3. (E) The expression of metabolites related to glycolysis and gluconeogenesis visualized using Metscape 3. The red circle shows the increased metabolites related to gluconeogenesis such as Oxaloacetate, whereas the green triangle represents decreased glycolytic metabolites such as, D-Glyceraldehyde 3-phosphate.