Research Paper Volume 14, Issue 2 pp 845—868

Tumor microenvironment-related multigene prognostic prediction model for breast cancer

class="figure-viewer-img"

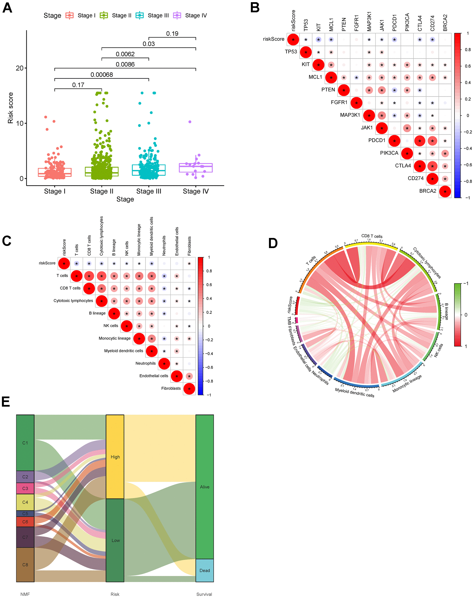
Figure 10. Correlation analysis of (A) Risk score and tumor stage. (B) Risk score and breast cancer-associated genes. (C) Risk score and immune cell infiltration. (D) TMB. (E) NMF clustering and risk score. Abbreviations: TMB: tumor mutation burden; NMF: non-negative matrix factorization.