Research Paper Volume 14, Issue 12 pp 5271—5291

Molecular subtypes, prognostic and immunotherapeutic relevant gene signatures mediated by DNA methylation regulators in hepatocellular carcinoma

class="figure-viewer-img"

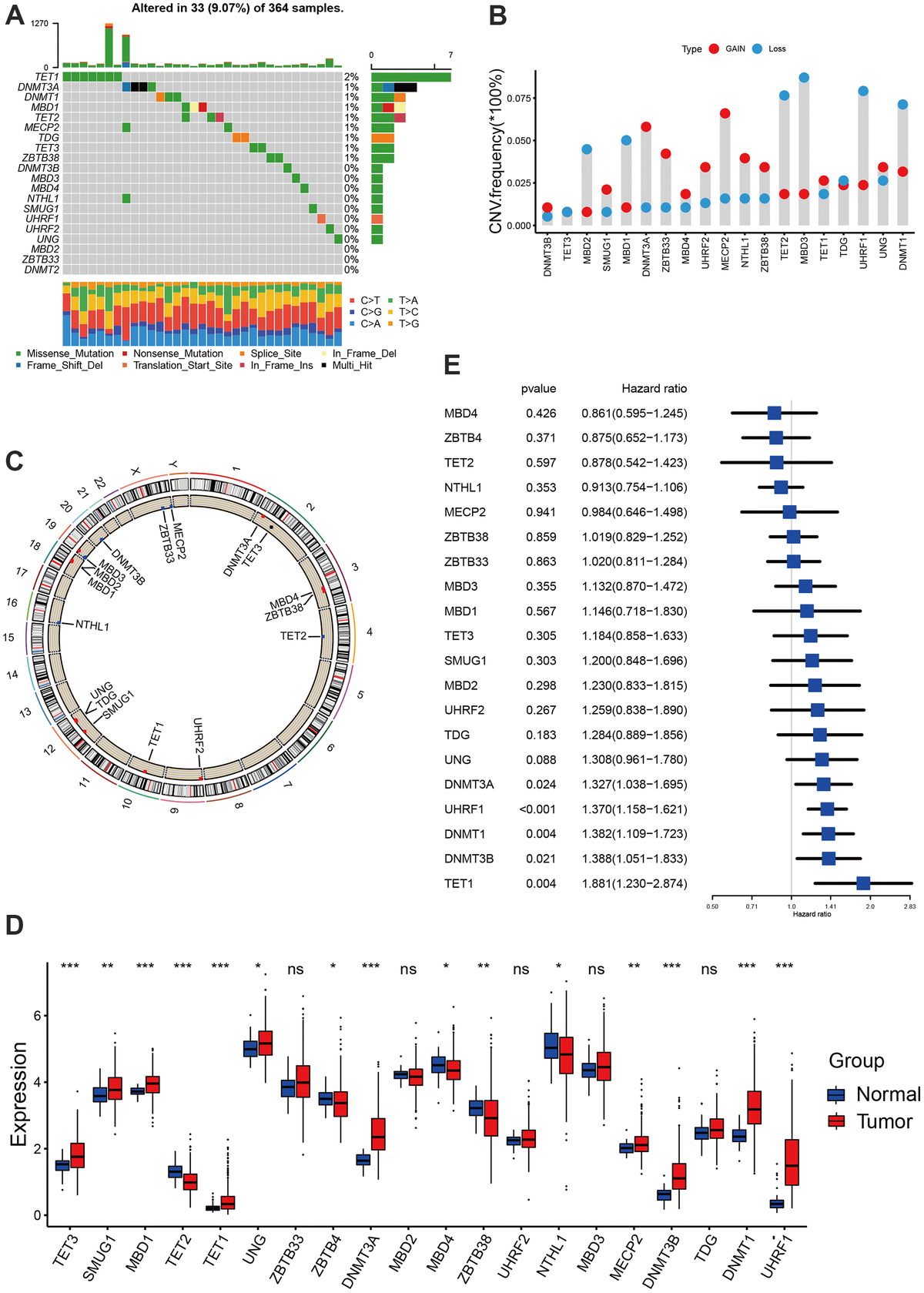
Figure 1. Landscape of DNA methylation regulators in hepatocellular carcinoma. (A) The mutation landscape of 20 DNA methylation regulators in TCGA-LIHC cohort. (B) The Copy number variation frequency of 20 DNA methylation regulators. (C) The position of the 20 regulators in the chromosome. (D) Expression of 20 regulators in tumor and normal samples based on TCGA-cohort. (E) Survival analyses for the 20 regulator genes using univariate Cox regression model. All data analyses were based on the TCGA-LIHC cohort. CNV, copy number variation. Ns, not significant. *P < 0.05; **P < 0.01; ***P < 0.001.